https://pic.maxiol.com/thumbs2/15809...3796.15641.jpg
Номиналы компонентов могут существенно отличаться от указанных на схеме.
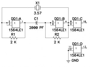
Указанная 1564ЛЕ1 есть аналог 74HC02
Вид для печати
https://pic.maxiol.com/thumbs2/15809...3796.15641.jpg
Номиналы компонентов могут существенно отличаться от указанных на схеме.
Указанная 1564ЛЕ1 есть аналог 74HC02
А CLOCK с какой ноги берем? C 10й?
Заработало!!!
Спасибо ММ. (Действовал бессистемно, до кучи еще и кварц поменял и схему включения изменил)..
PSG поет (правда не все каналы - нужно микшер посмотреть, что-то напутал).. но уже дело сдвинулось :)
Первые "чарующие звуки" на УКНЦ.... :)
Нужен другой формат (pt2, pt3).. PSG сильно прожорливый - 2 минуты 30кб.
Согласен с hobot, нафиг AY, трекеры рулят, на БК вон тоже ковоксной музыкой увлеклись.
Но если всё таки хочется AYшной музыки в pt2, pt3, то вот тут мои наработки: http://gid.pdp-11.ru/src/PT3.rar
В архиве исходники разных модулей воспроизведения с комментариями, естественно для БК, т.е. чтоб под RT-11 собрать, надо качественно переработать длинные имена меток в короткие 6 символьные.
Модуль SQT глючит, т.к. я так и не смог отловить место, где я там с знаковой/беззнаковой операцией сложения/вычитания облажался, когда переписывал с спековского асма на наш асм.
Чем же вам не угодил AY? По сравнению с штатной перделкой - это же откровение :)
Для COVOX на УКНЦ памяти маловато и расширений типа СМК-512 не предвидится.. + ресурсоемко и мало-применимо например в игрушках для фоновой музыки.
А проигрывание музыки ради музыки мне малоинтересно, мое желание добавить нормальный звук в игру, а не этот жуткий пердеж который имеет место быть.
- - - Добавлено - - -
ПП УКНЦ отлично подходит для проигрывания фоновой музыки. Ещё бы страничек памяти ..надцать и частоту >6МГц.. и было бы счастье:)
Мне всем угодил, правда, когда уже наиграешься с ним, хочется чего-то большего. Это я на пост #16 среагировал.
А исходники таки гляньте, вдруг пригодятся, они всё равно без дела валяются, никому не нужные.
Спасибо за исходники, конечно пригодятся :)
Правда кроме меток там много чего переделывать придется - УКНЦ довольно специфичная машинка.
Какой формат считаете более оптимальным или распространенным?