да у меня уж все запаяно, кроме КварцГена, МикроСД и ЛАНа... Да еще в V2debug осталось добавить 1G126. И фсё...
Вид для печати
да у меня уж все запаяно, кроме КварцГена, МикроСД и ЛАНа... Да еще в V2debug осталось добавить 1G126. И фсё...
тут как-то вопрос заходил про питание от типовых блоков питания 6..12В
вот есть вариант который я опробовал какое-то время назад
Вложение 57922
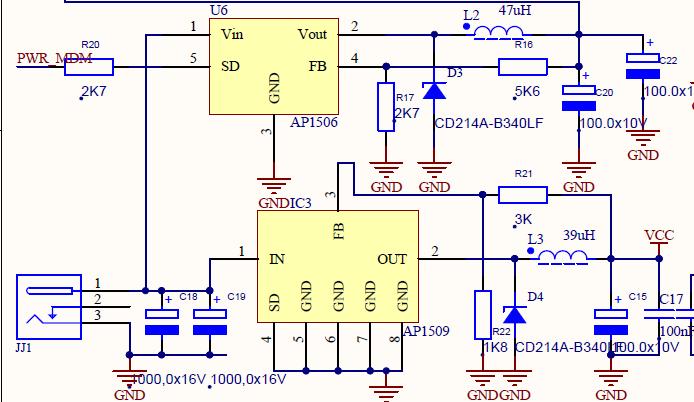
Есть варианты с фиксированным выходом AP1509-50 5В 2А
пример платы:
Вложение 57923
AP1506 3А
Rev.C (черная) EP4CE22E22C8N / MT48LC16M16A2 / W25Q64FVSSIG, TS-Conf - брал из репозитория MVV. Сначала шил ep4ce22c7_epcs16.jic - не завелось. Потом конвертнул ep4ce22c7_epcs64.cof в .jic - запустились всё. Собственно вопрос: не могу сделать сброс в ERS. Из ROM0 - черный экран, любой из ROM4-ROM7 - черно-синий вертикальный матрас. ЧЯДНТ?
Mor-Da, а когда .jic собирал, вставлял в него образ пзу вручную? у меня на u9 было тоже самое, пока правильно не собрал всё. последовательность сборки jic-файла должна быть в отдельном txt-файле в исходниках.
Это?Скрытый текст
может для u16 другие файлы и адреса нужны. я делал для u9 по этому тексту.
создание jic для u9_speccy
Цитата:
File>Convert Programming Files
Programming file type: JTAG Inderect Configuration File (.jic)
Configuration device: EPCS4
Flash Loader>Add Device...>CycloneIII>EP3C10>OK
SOF Data>Add File...>filename.sof>Открыть
Add Hex Data>Relative addressing>Set start address: 0x060000>Hex file>filename.hex>OK
SOF Data>Propirties>Address mode for selected pages>Start>Start address (32-bit hexadecimal): 0x0>OK
Generate
[свернуть]
Rev.C - EP4CE22E22+16M16+W25Q64FVSSIG+TS-Conf
Может кто соберет TS-Conf с HDMI-Audio, а то у меня пока нет возможности Линукс накатить.
Согласно этого.