на новодельных платах (основных, не контроллера) на 21й контакт FDC-разъема/панельки вместо А2 зачем-то приходит BD1
Вид для печати
(этот косяк на репликах 17 года тоже присутствует)
посмотрел на журнальные сканы - там А10 заведен. что впрочем =А2 с кочки зрения IO
UncleDim, точно, у меня эта ошибка тоже была:
https://sensi.org/~tnt23/ok240/hardware.htmlЦитата:
"- на листе схемы IO_All к ноге 21 (А3) гнезда для подключения КНГМД подведена линия данных BD1. Подозреваю, что туда должна подходить линия адреса A10 либо А2"
И ведь осилил!)
Вложение 81534
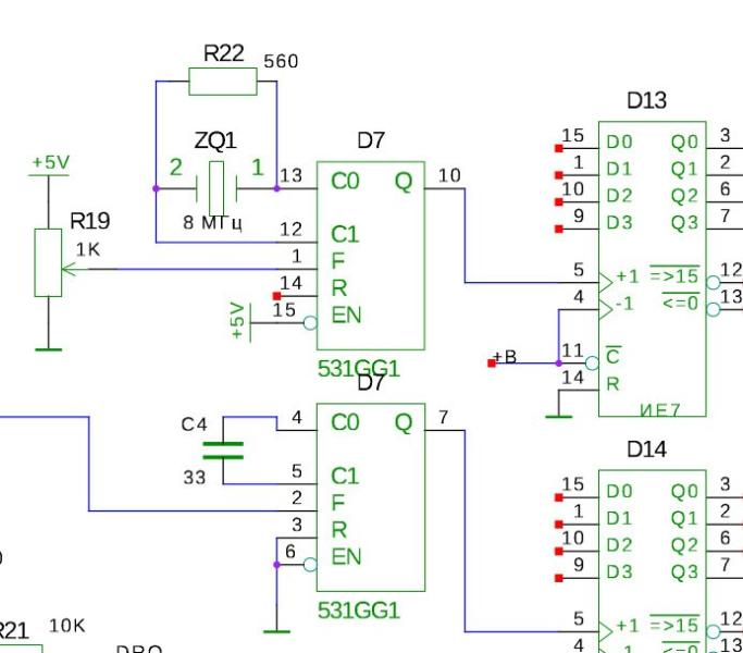
А что не так на новой плате с 531ГГ1?
Кстати, я очень благодарен группе "околоорионовских авторов" за огромную работу по недавнему оживлению проекта Океан-240 и Алексею Морозову за популяризацию.
схема включения "не так", т.е. не рабочая,
и подстроечник не на ту половину гг1 заведен.
достаточно сравнить рисованную от руки схему и ту, что в pdf (новодельную)
Вложение 81556Вложение 81557