Выходит у Зенеров полоска с другой стороны? Не так как у 4148 ?
PS: понял, я у зенеров во второй версии точку не поменял :) получается зенеры черной полоской к точке нужно запаивать, там катод, а диоды наоборот.
PS2: собираю версию 2.2, потом напишу как получилось.
UPD: в версии 2.2 накосячил с VT5... сказывается отсутствие практики из-за работы... подробности чуть позже напишу, плату уже собрал.
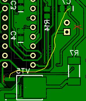
Исправление на плате 2.2 выглядит так, красное в двух местах разрезать, желтое соединить, при разводке слиплись 2 сети, VCC и VCC_12V
Вложение 72094

