Цитата:
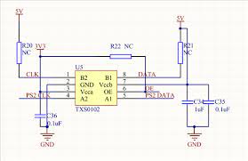
Этот двухбитный неинвертирующий преобразователь является двунаправленным преобразователем уровня напряжения и может использоваться для обеспечения совместимости цифрового переключения между системами со смешанным напряжением. Он использует две отдельные настраиваемые шины питания: порты A поддерживают рабочее напряжение от 1,65 В до 3,6 В при отслеживании питания VCCA, а порты B поддерживают рабочее напряжение от 2,3 В до 5,5 В при отслеживании питания VCCB. Это позволяет поддерживать как более низкие, так и более высокие уровни логических сигналов, обеспечивая при этом возможность двунаправленной трансляции между любыми узлами напряжения 1,8 В, 2,5 В, 3,3 В и 5 В.
Когда на входе разрешения выхода (OE) низкий уровень, все входы/выходы переводятся в состояние с высоким импедансом, что значительно снижает потребление тока покоя источника питания.
Чтобы обеспечить состояние высокого импеданса во время включения или выключения питания, OE должен быть подключен к GND через понижающий резистор; минимальное значение резистора определяется возможностью источника тока драйвера.