User Tag List

Страница 89 из 119 ПерваяПервая ... 858687888990919293 ... ПоследняяПоследняя
Показано с 881 по 890 из 1188

Тема: Радио-86РК: Подключение дисковода

  1. #881

    Регистрация
    30.05.2007
    Адрес
    г. Лянтор, Сургутского р-на, ХМАО
    Сообщений
    4,436
    Спасибо Благодарностей отдано 
    163
    Спасибо Благодарностей получено 
    190
    Поблагодарили
    121 сообщений
    Mentioned
    5 Post(s)
    Tagged
    0 Thread(s)

    По умолчанию

    Нужно не картинку размещать, а ссылку на изображение.

    Скрытый текст

    [свернуть]

  2. #882

    Регистрация
    28.03.2006
    Адрес
    Санкт-Петербург
    Сообщений
    2,782
    Спасибо Благодарностей отдано 
    573
    Спасибо Благодарностей получено 
    201
    Поблагодарили
    139 сообщений
    Mentioned
    2 Post(s)
    Tagged
    0 Thread(s)

    По умолчанию

    Я паять умею, но не смог понять, что такое трешка и что такое пятерка?

  3. #883

    Регистрация
    02.02.2014
    Адрес
    г. Одесса, Украина
    Сообщений
    337
    Спасибо Благодарностей отдано 
    7
    Спасибо Благодарностей получено 
    3
    Поблагодарили
    3 сообщений
    Mentioned
    0 Post(s)
    Tagged
    0 Thread(s)

    По умолчанию

    Цитата Сообщение от tnt23 Посмотреть сообщение
    о не смог понять, что такое трешка и что такое пятерка?
    видимо дисковод/дискеты 3.5 и 5 дюймов

  4. #884

    Регистрация
    31.08.2007
    Адрес
    Ковров
    Сообщений
    760
    Спасибо Благодарностей отдано 
    37
    Спасибо Благодарностей получено 
    1
    Поблагодарили
    1 сообщение
    Mentioned
    0 Post(s)
    Tagged
    0 Thread(s)

    По умолчанию

    конечно дисководы. спасибо за поправку. просто всю жизнь так их называли. поясните как проверить работоспособность контроллера. перепробовал несколько шлейфов и дисководов

  5. #885

    Регистрация
    12.12.2011
    Адрес
    г. Иркутск
    Сообщений
    2,509
    Спасибо Благодарностей отдано 
    10
    Спасибо Благодарностей получено 
    22
    Поблагодарили
    20 сообщений
    Mentioned
    0 Post(s)
    Tagged
    0 Thread(s)

    По умолчанию

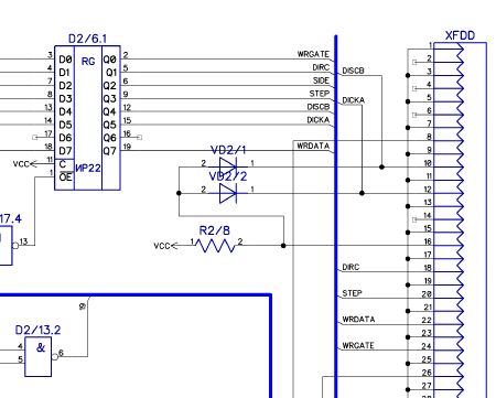
    crazy_bender/ex-PLACEBO, Не знаю на какой стадии контроллер, но на схеме нет соединения выборки дисковода с входом 'START'. Если нужно на два дисковода, то у себя я сделал так.
    Миниатюры Миниатюры Нажмите на изображение для увеличения. 

Название:	START.jpg 
Просмотров:	211 
Размер:	31.7 Кб 
ID:	65202  

  6. #886

    Регистрация
    31.08.2007
    Адрес
    Ковров
    Сообщений
    760
    Спасибо Благодарностей отдано 
    37
    Спасибо Благодарностей получено 
    1
    Поблагодарили
    1 сообщение
    Mentioned
    0 Post(s)
    Tagged
    0 Thread(s)

    По умолчанию

    у меня все это сделано. контроллер собирал DATASOFT. у него все работало. он записал дискеты но почему то на моих дисководах почему то не читается. выдается ошибка I/O ERR
    поэтому и спрашиваю как можно проверить работоспособность САМОГО контроллера. что он должен выводить если например неподключен дисковод
    C64C+1541II

  7. #886
    С любовью к вам, Yandex.Direct
    Размещение рекламы на форуме способствует его дальнейшему развитию

  8. #887

    Регистрация
    28.03.2006
    Адрес
    Санкт-Петербург
    Сообщений
    2,782
    Спасибо Благодарностей отдано 
    573
    Спасибо Благодарностей получено 
    201
    Поблагодарили
    139 сообщений
    Mentioned
    2 Post(s)
    Tagged
    0 Thread(s)

    По умолчанию

    Какие 3.5" дисководы используются?

    "Флопы (Samsung SFD-321B) доработаны так, чтобы на пин 34 выдавать сигнал READY (в большинстве PC флопов туда идет DISKCHANGE, и у некоторых флопов есть возможность перемычками выставить READY)."

    http://zx-pk.ru/threads/11319-radio-...l=1#post952455

  9. #888

    Регистрация
    31.08.2007
    Адрес
    Ковров
    Сообщений
    760
    Спасибо Благодарностей отдано 
    37
    Спасибо Благодарностей получено 
    1
    Поблагодарили
    1 сообщение
    Mentioned
    0 Post(s)
    Tagged
    0 Thread(s)

    По умолчанию

    сейчас не могу сказать какие 3.5" дисководы. но точно недоработанные, обычные с PC. 5.25" брал тот который у меня с пентевой работает нормально. шлейфы разные использовал. и перекрученные и прямые.

    доработка какая то есть на разьеме контроллера, наверно для этого
    Последний раз редактировалось crazy_bender/ex-PLACEBO; 04.05.2018 в 10:52.
    C64C+1541II

  10. #889

    Регистрация
    28.03.2006
    Адрес
    Санкт-Петербург
    Сообщений
    2,782
    Спасибо Благодарностей отдано 
    573
    Спасибо Благодарностей получено 
    201
    Поблагодарили
    139 сообщений
    Mentioned
    2 Post(s)
    Tagged
    0 Thread(s)

    По умолчанию

    Ну так взять PC флоп и доработать.

  11. #890

    Регистрация
    31.08.2007
    Адрес
    Ковров
    Сообщений
    760
    Спасибо Благодарностей отдано 
    37
    Спасибо Благодарностей получено 
    1
    Поблагодарили
    1 сообщение
    Mentioned
    0 Post(s)
    Tagged
    0 Thread(s)

    По умолчанию

    а 5.25" дисковод тогда почему не работает? ведь разницы то нет никакой для контроллера
    C64C+1541II

Страница 89 из 119 ПерваяПервая ... 858687888990919293 ... ПоследняяПоследняя

Информация о теме

Пользователи, просматривающие эту тему

Эту тему просматривают: 1 (пользователей: 0 , гостей: 1)

Похожие темы

  1. Радио-86РК: Игры
    от rnd.gen в разделе Радио-86РК
    Ответов: 146
    Последнее: 10.12.2025, 06:29
  2. Радио-86РК: Ремонт
    от kokosbot в разделе Радио-86РК
    Ответов: 59
    Последнее: 19.04.2013, 22:48
  3. Радио-86РК: Литература
    от caro в разделе Радио-86РК
    Ответов: 6
    Последнее: 26.04.2011, 10:18
  4. Радио 86РК
    от Shnurkov в разделе Барахолка (архив)
    Ответов: 1
    Последнее: 02.01.2009, 12:52

Ваши права

  • Вы не можете создавать новые темы
  • Вы не можете отвечать в темах
  • Вы не можете прикреплять вложения
  • Вы не можете редактировать свои сообщения
  •