Важная информация

User Tag List

Страница 17 из 134 ПерваяПервая ... 131415161718192021 ... ПоследняяПоследняя
Показано с 161 по 170 из 1333

Тема: Самодельный компьютер на Z80 и не только

  1. #161

    Регистрация
    03.07.2005
    Адрес
    Санкт-Петербург
    Сообщений
    10,168
    Спасибо Благодарностей отдано 
    147
    Спасибо Благодарностей получено 
    84
    Поблагодарили
    55 сообщений
    Mentioned
    1 Post(s)
    Tagged
    0 Thread(s)

    По умолчанию

    Totem, а шо за зверюка этот 56?
    Я тут уже задним числом раскурил присланный тобою Z80SIO... А там и порт есть последовательный... ладно, что сделано, то сделано
    ScorpEvo ZS 1024 turbo+ CF-HDD/FDD/Mouse/SMUC 3.1/ProfROMse/NeoGS/ZC
    Speccy-2007 128/AY/TR-DOS

    Сайт с документацией к "Scorpion ZS 256"

  2. #162

    Регистрация
    13.12.2007
    Адрес
    Архангельск
    Сообщений
    2,189
    Записей в дневнике
    1
    Спасибо Благодарностей отдано 
    3
    Спасибо Благодарностей получено 
    13
    Поблагодарили
    13 сообщений
    Mentioned
    1 Post(s)
    Tagged
    0 Thread(s)

    По умолчанию

    Цитата Сообщение от Ewgeny7 Посмотреть сообщение
    Totem, а шо за зверюка этот 56?
    Я тут уже задним числом раскурил присланный тобою Z80SIO... А там и порт есть последовательный... ладно, что сделано, то сделано
    Дык.

    http://zx-pk.ru/threads/25682-karman...l=1#post866847
    Ты слыхал как грузится Flyshark ?! нет, совсем не тот, что на дискете...а Flyshark, тот самый блин Flyshark...тот ,что был когда то на кассете...
    zx spectrum 48 issuse 6a, Ленинград-1, zx spectum 128 +2 grey,Пентагон-128, ZXM-Phoenix 5.02 ( assembly)

  3. #163

    Регистрация
    03.07.2005
    Адрес
    Санкт-Петербург
    Сообщений
    10,168
    Спасибо Благодарностей отдано 
    147
    Спасибо Благодарностей получено 
    84
    Поблагодарили
    55 сообщений
    Mentioned
    1 Post(s)
    Tagged
    0 Thread(s)

    По умолчанию

    Интересный мультипорт. Легким движением паяльника получаем на одном чипе сразу несколько портов плюс контроллер прерываний (нафиг нужен, честно говоря). А вот порты - ага...

    - - - Добавлено - - -

    Цитата Сообщение от Ewgeny7 Посмотреть сообщение
    Я тут уже задним числом раскурил присланный тобою Z80SIO...
    Ага, разогнался. Там DMA лежит в коробочке...
    ScorpEvo ZS 1024 turbo+ CF-HDD/FDD/Mouse/SMUC 3.1/ProfROMse/NeoGS/ZC
    Speccy-2007 128/AY/TR-DOS

    Сайт с документацией к "Scorpion ZS 256"

  4. #164

    Регистрация
    13.12.2007
    Адрес
    Архангельск
    Сообщений
    2,189
    Записей в дневнике
    1
    Спасибо Благодарностей отдано 
    3
    Спасибо Благодарностей получено 
    13
    Поблагодарили
    13 сообщений
    Mentioned
    1 Post(s)
    Tagged
    0 Thread(s)

    По умолчанию

    Цитата Сообщение от Ewgeny7 Посмотреть сообщение
    Интересный мультипорт. Легким движением паяльника получаем на одном чипе сразу несколько портов плюс контроллер прерываний (нафиг нужен, честно говоря). А вот порты - ага...

    - - - Добавлено - - -


    Ага, разогнался. Там DMA лежит в коробочке...
    какая проблема, нужно sio приедет sio, dma ты сам просил.
    вот аналог 56 от zilоga
    http://www.zilog.com/index.php?optio...ZJdGVtaWQ9NTk=
    Последний раз редактировалось Totem; 21.04.2016 в 21:51.
    Ты слыхал как грузится Flyshark ?! нет, совсем не тот, что на дискете...а Flyshark, тот самый блин Flyshark...тот ,что был когда то на кассете...
    zx spectrum 48 issuse 6a, Ленинград-1, zx spectum 128 +2 grey,Пентагон-128, ZXM-Phoenix 5.02 ( assembly)

  5. #165

    Регистрация
    13.12.2007
    Адрес
    Хабаровск
    Сообщений
    25
    Спасибо Благодарностей отдано 
    0
    Спасибо Благодарностей получено 
    0
    Поблагодарили
    0 сообщений
    Mentioned
    0 Post(s)
    Tagged
    0 Thread(s)

    По умолчанию

    Нажмите на изображение для увеличения. 

Название:	IMG_20160425_182651.jpg 
Просмотров:	448 
Размер:	28.0 Кб 
ID:	56996
    Свершилось! Почта сработала и я получил все заказанное. Самое главное процессоры Z8400a от фирмы goldstar. Вот фото того что есть в наличие и что я хочу совместить в одной схеме карманного Z80 компьютера.

    Дисплей помимо полноценных 8 бит данных требует еще 4 управляющих сигнала. Это помимо того что он сам логически разделен на 2 половины которые адресуются разными cs. Думаю что ИР22 мне для дисплея не хватит абсолютно. Повесить дисплей на ВВ55? С другой стороны - расточительно пару портов тратить.

    Вот тут у кого забыл, скомуниздил схему - тут на LCD заведено только 4 старших линии данных. Как это работает?
    Нажмите на изображение для увеличения. 

Название:	7883276.jpg 
Просмотров:	585 
Размер:	67.5 Кб 
ID:	56995

  6. #166

    Регистрация
    14.09.2012
    Адрес
    г.Севастополь
    Сообщений
    478
    Спасибо Благодарностей отдано 
    280
    Спасибо Благодарностей получено 
    81
    Поблагодарили
    58 сообщений
    Mentioned
    0 Post(s)
    Tagged
    0 Thread(s)

    По умолчанию

    Он цифробуквенный и умеет работать в режиме 4bit.
    Ваш так не сможет.
    Может, просто включить две ИР22 впараллель, там всего-то разница в одном выводе будет.

  7. #166
    С любовью к вам, Yandex.Direct
    Размещение рекламы на форуме способствует его дальнейшему развитию

  8. #167

    Регистрация
    13.12.2007
    Адрес
    Хабаровск
    Сообщений
    25
    Спасибо Благодарностей отдано 
    0
    Спасибо Благодарностей получено 
    0
    Поблагодарили
    0 сообщений
    Mentioned
    0 Post(s)
    Tagged
    0 Thread(s)

    По умолчанию

    Цитата Сообщение от ALS Посмотреть сообщение
    Может, просто включить две ИР22 впараллель
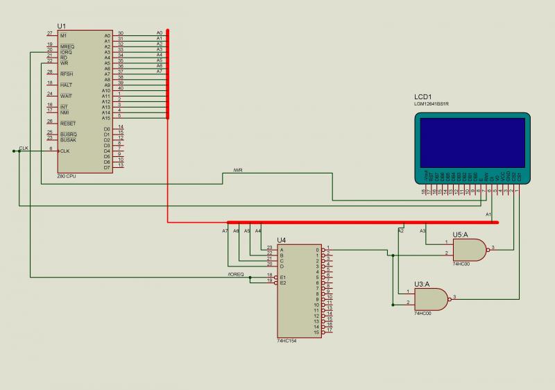
    Вот смотрю на скудный даташит своего дисплея и думаю... Есть два сигнала CS1 и CS2. Есть линия DI поднимая/опуская которую мы говорим дисплею что будут либо команды либо данные. Есть еще строб Е, по спаду которого происходит чтени-запись в/из дисплей. Есть /RST.
    А если вообще отказаться от отдельного регистра для дисплея? У него есть там своя память, без CS1/CS2 что гуляет по шине данных дисплей игнорит. Вот и завести эти линии управления на какие-нить порты и работать с дисплеем напрямую. Попытаюсь набросать схемку...

    Типа такого..
    Нажмите на изображение для увеличения. 

Название:	1.jpg 
Просмотров:	479 
Размер:	36.1 Кб 
ID:	56997

    Только вот сигнал Е на дисплей надо подумать где взять. На запись там просто по спаду, а на чтение надо два раза подергать. И еще не разобрался пока - дергать Е надо когда уже все сигналы на других линиях установлены. Если Е подцепить к 0 выходу дешифратора то когда он будет выбран - еще нету CS1|CS2 - NAND`ы сработают не сразу.

    Вопрос - а /IOREQ от процессора падает когда на шине адреса и данных уже все установлено?
    Последний раз редактировалось fmulder007; 25.04.2016 в 14:22.

  9. #168

    Регистрация
    03.07.2005
    Адрес
    Санкт-Петербург
    Сообщений
    10,168
    Спасибо Благодарностей отдано 
    147
    Спасибо Благодарностей получено 
    84
    Поблагодарили
    55 сообщений
    Mentioned
    1 Post(s)
    Tagged
    0 Thread(s)

    По умолчанию

    IORQ_N падает практически вместе с RD_N или WR_N.
    Соответственно, когда он падает, данных на шине еще нету, ибо RD_N тоже только что сработал.

    - - - Добавлено - - -

    Остается вопрос, а зачем тебе что-то читать с дисплея? Нафиг оно нужно. Выплюнул в него данные и - забыл. Если сильно надо образ экрана рабочий иметь - в ОЗУ создай "дисплейную область".
    ScorpEvo ZS 1024 turbo+ CF-HDD/FDD/Mouse/SMUC 3.1/ProfROMse/NeoGS/ZC
    Speccy-2007 128/AY/TR-DOS

    Сайт с документацией к "Scorpion ZS 256"

  10. #169

    Регистрация
    13.12.2007
    Адрес
    Хабаровск
    Сообщений
    25
    Спасибо Благодарностей отдано 
    0
    Спасибо Благодарностей получено 
    0
    Поблагодарили
    0 сообщений
    Mentioned
    0 Post(s)
    Tagged
    0 Thread(s)

    По умолчанию

    Цитата Сообщение от Ewgeny7 Посмотреть сообщение
    Выплюнул в него данные и - забыл. Если сильно надо образ экрана рабочий иметь - в ОЗУ создай "дисплейную область".
    Об этом уже думал. ОЗУ не резиновое. Заморачиваться с переключением страниц памяти - опыта мало. А тут уже 64x128 ячеек готовых и сразу отображаются. Не, так разбрасываться не буду. Попробую использовать для сигнала Е частоту CLK процессора. Сначала попробую подрубить напрямую. Если дисплею не понравится, то уже буду считать такты и пихать в E третий или первый после /WAIT.
    Судя по описанию Z80 Т2 и T3 в цикле ввода-вывода для этого подходят как мне кажется. Вместе с спадом T3 пропадает /IORQ без которого не будет сигналов CS1|CS2 на дисплей, а соответственно пофигу что там на остальных линиях шин или еще где творится. Дисплей уже записал в себя все и показывает. Пока остановлюсь на таком варианте подключения дисплея, а дойду до макета - на кошках оно виднее
    Нажмите на изображение для увеличения. 

Название:	2.jpg 
Просмотров:	371 
Размер:	35.6 Кб 
ID:	56998
    Кажется контакт R/W дисплея надо подклчить не к /WR а к /RD. Там же инвертированные сигналы а на дисплее вход прямой...

    Жаль пока не нашлось готового конструктива - типа плата с разъемами а в нее отдельно платки с памятью, видеоадаптером, еще каким барахлом. Нету в магазинах под боком ISA макеток и разъемов. Так было бы удобно. Сначала собрал проц, помигал лампочками, потом добавил видеоадаптер, вывел шахматку на дисплей. Потом можно памяти платку сделать на пару-тройку мегабайт. РОМДИСК с CF или SD карточкой.

    Было бы хорошо если например стоит LCD дисплей - работает, картинку кажет. Воткнул рядом платку с RAM и регистром и вот на телевизор композитный сигнал зеркально повторяет картинку. И что бы программно не нужно было софт менять при этом.

    Завтра попробую макетки купить - их тоже не всегда бывают...

  11. #170

Страница 17 из 134 ПерваяПервая ... 131415161718192021 ... ПоследняяПоследняя

Информация о теме

Пользователи, просматривающие эту тему

Эту тему просматривают: 1 (пользователей: 0 , гостей: 1)

Похожие темы

  1. Самодельный станок для намотки ТВЗ
    от Ратмир в разделе Творчество
    Ответов: 3
    Последнее: 25.05.2017, 13:32
  2. Самодельный телевизор
    от KALDYH в разделе Творчество
    Ответов: 34
    Последнее: 18.09.2013, 13:09
  3. Самодельный kickstart под ЛУТ :D
    от fan в разделе Amiga
    Ответов: 6
    Последнее: 21.08.2010, 16:18
  4. Лучший самодельный компьютер
    от roxx в разделе Зарубежные компьютеры
    Ответов: 10
    Последнее: 08.12.2007, 22:53
  5. Самодельный принтер
    от Ewgeny7 в разделе Несортированное железо
    Ответов: 3
    Последнее: 07.08.2005, 18:11

Ваши права

  • Вы не можете создавать новые темы
  • Вы не можете отвечать в темах
  • Вы не можете прикреплять вложения
  • Вы не можете редактировать свои сообщения
  •