User Tag List

Показано с 1 по 10 из 15

Тема: Подключение AY8910 к Корвету.

Древовидный режим

Предыдущее сообщение Предыдущее сообщение   Следующее сообщение Следующее сообщение
  1. #13

    Регистрация
    06.02.2009
    Адрес
    Кемерово
    Сообщений
    1,409
    Спасибо Благодарностей отдано 
    72
    Спасибо Благодарностей получено 
    227
    Поблагодарили
    161 сообщений
    Mentioned
    3 Post(s)
    Tagged
    0 Thread(s)

    По умолчанию

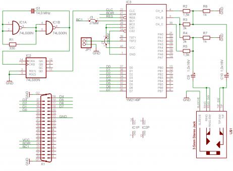
    Предположение оказалось верным. Во вложении исходник, образ диска и схема.

    Схема.
    Нажмите на изображение для увеличения. 

Название:	KorvetAY_sch.jpg 
Просмотров:	340 
Размер:	24.2 Кб 
ID:	62100
    Монтажка.
    Нажмите на изображение для увеличения. 

Название:	KorvetAY.jpg 
Просмотров:	339 
Размер:	26.6 Кб 
ID:	62099
    Вложения Вложения
    ПК8010 "Корвет"+ExtRom+AY, Atari 65XE+SDrive, Дельта-С(52ИС)+AY, Scorpion ZS 1024+SMUC

    Этот пользователь поблагодарил marinovsoft за это полезное сообщение:

    Sancho45(22.06.2020)

Информация о теме

Пользователи, просматривающие эту тему

Эту тему просматривают: 1 (пользователей: 0 , гостей: 1)

Похожие темы

  1. Сравнение: AY8930/AY8910/YM2149F
    от newart в разделе Звук
    Ответов: 56
    Последнее: 02.07.2022, 10:27
  2. Подключение к LCD
    от Higgins в разделе Изображение
    Ответов: 11
    Последнее: 27.04.2021, 10:33
  3. Тест AY8910 из ПЗУ 48кб.
    от solegstar в разделе Софт
    Ответов: 9
    Последнее: 08.09.2012, 05:46
  4. YM2203 = AY8910+FM
    от CHRV в разделе Музыка
    Ответов: 233
    Последнее: 02.11.2010, 11:10
  5. Дверной звонок на AY8910
    от Mifody в разделе Разный софт
    Ответов: 12
    Последнее: 18.02.2010, 08:17

Ваши права

  • Вы не можете создавать новые темы
  • Вы не можете отвечать в темах
  • Вы не можете прикреплять вложения
  • Вы не можете редактировать свои сообщения
  •