РУ5 - Микропроцессорные средства и системы 1985-3 стр. 91
РУ6 - МПСиС 1986-1 стр. 88
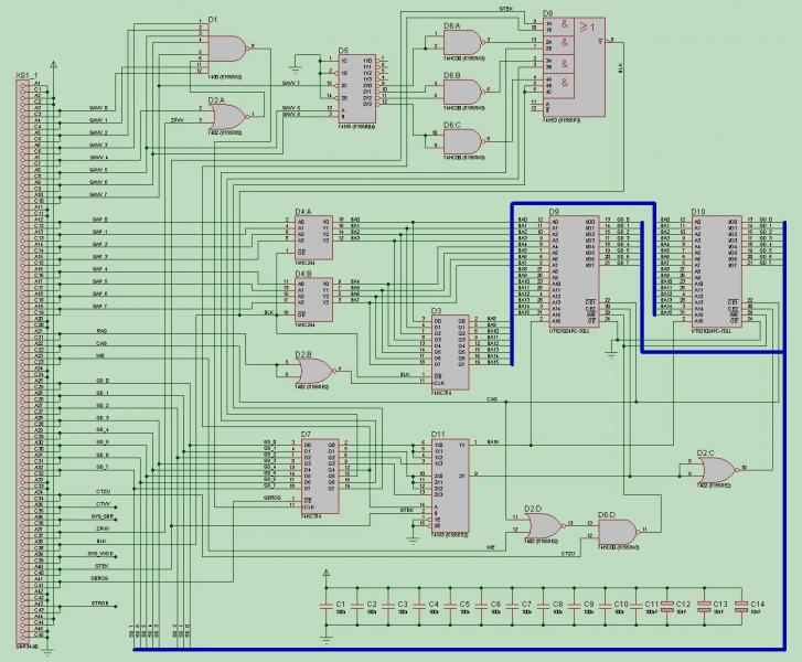
Но проблемы с быстродействием SRAM вряд ли возникнут, они в разы, а некоторые и на порядок быстрее РУ5/6. Некоторую проблему представляет специфическое формирование управляющих сигналов для озу вектором, но вроде все разработчики КД смогли с этим справиться.
Оффтоп. У меня создалось впечатление, что чуть ли не каждый (или каждый второй) обладатель реала разрабатывает свою версию КД.


Ответить с цитированием
