User Tag List

Страница 9 из 19 ПерваяПервая ... 5678910111213 ... ПоследняяПоследняя
Показано с 81 по 90 из 190

Тема: Новый старый квазидиск

  1. #81

    Регистрация
    30.07.2013
    Адрес
    г. Запорожье, Украина
    Сообщений
    965
    Спасибо Благодарностей отдано 
    85
    Спасибо Благодарностей получено 
    140
    Поблагодарили
    75 сообщений
    Mentioned
    0 Post(s)
    Tagged
    0 Thread(s)

    По умолчанию

    Цитата Сообщение от Improver Посмотреть сообщение
    2. Микросхема D8 заменена на К1533ЛР13, только из соображений быстродействия. К сожалению, это потянуло за собой значительное изменение разводки платы.
    А почему бы D1+D2+D12 и D5+D6+D8 не заменить на РТ4?

  2. #82

    Регистрация
    06.02.2018
    Адрес
    г. Волгоград
    Сообщений
    1,067
    Спасибо Благодарностей отдано 
    585
    Спасибо Благодарностей получено 
    472
    Поблагодарили
    254 сообщений
    Mentioned
    2 Post(s)
    Tagged
    0 Thread(s)

    По умолчанию

    Цитата Сообщение от Alex_LG Посмотреть сообщение
    А почему бы D1+D2+D12 и D5+D6+D8 не заменить на РТ4?
    Наверно, по той же причине, почему бы не заменить всю конструкцию на ПЛИС и не получить при этом "Комбодевайс2"... А если серьёзно -- если что-то можно решить на обычной логике достаточно малым числом корпусов МС, то я не вижу особой необходимости делать это на ПЗУ. Так же, собственно, было сделано и в последующей конструкции КД (на РУ7)...

    - - - Добавлено - - -

    И ещё, могу уже похвалиться собранной конструкцией по последней схеме:

    Нажмите на изображение для увеличения. 

Название:	IMG_20181025_222252.jpg 
Просмотров:	407 
Размер:	82.5 Кб 
ID:	66690

    Только вот микросхем памяти пока что ещё нет, т.к. они в доставке с ибея... Но всё остальное, что возможно, протестил -- работает так, как и было задумано.

    Может, кому пригодится, вот мои тесты для контроллера КД:

    Тест 0

    Как написано в документации к оригинальному КД, начальный тест -- это просто включение Вектора с подключённым диском. Если загрузке Вектора собранный КД не мешает, то значит всё в порядке.
    [свернуть]

    Тест 1

    Проверка правильности работы схемы дешифратора адреса порта КД и регистра конфигурации (микросхемы D1, D2:A, D12:A,B,C и D7). Результат тестирования проверяется мультиметром, на соответствующих выводах D7 должны появляться сигналы "1". Запускать с отключённым сигналом "БЛК" (например, без установленной D8), иначе Вектор подвиснет.
    Текст теста на ассемблере для запуска в любом мониторе-отладчике:
    Код:
            .ORG    00100h
    L_0100: LDA     L_DATA
            RLC
            STA     L_DATA
            OUT     010h    ; отправляем в порт
            LDA     L_DT
            INR     A
            STA     L_DT
            LXI  D, L_TEXT
            MVI  C, 009h
            CALL 5          ; вывод сообщения
            MVI C,1
            LXI D,2000h
            CALL 5          ; ожидание нажатия клавиши
            LDA     L_DATA
            CPI     080h    ; проверка
            JNZ     L_0100  ; цикл
            MVI  A, '0'
            STA     L_DT
            RET             ; выход ---->>>>
    L_TEXT: .db 0Dh, 0Ah, "OUT DATA: "
    L_DT:   .db "0$"
    L_DATA: .db 080h
            .END
    [свернуть]

    Тест 2

    Проверка работы в режиме "стек", проверяется формирователь сигнала "БЛК" на МС D8 (и, конечно, дополнительно и то, что проверялось в тесте 1). Этим тестом производится запись данных во все четыре банка КД по адресам, совпадающим с экранной областью монитора-отладчика, и в случае сбоя на экране будут видны "артефакты".
    Код:
            .ORG    00100h
    L_0100: LXI  D, L_DATA
            PUSH D          ; сохраняем в стеке ссылку
    L_MAIN: POP  D          ; считываем ссылку
            LDAX D          ; загружаем A по ссылке
            ORA  A
            RZ              ; выход, если там ноль ---->>>>
            INX  D          ; DE=DE+1
            PUSH D          ; сохраняем в стеке новую ссылку
            DI              ; запрещаем прерывания
            OUT     010h    ; отправляем в порт
            LXI  H, 0000h   ; заполнение памяти
            DAD  SP         ; SP+0 в HL
            SHLD    L_SAVE  ; сохранить указатель на стек
            LXI  D, 55AAh   ; чем заполнять
            LXI  H, 1000h   ; сколько/2
            LXI  SP,0E000h  ; свой указатель на стек
    L_LOOP: PUSH D          ; заполняем через стек...
            DCX  H
            MOV  A, L
            ORA  H
            JNZ     L_LOOP  ; зациклено
            XRA  A          ; обнуляем аккумулятор
            OUT     010h    ; отправляем в порт -- отключаем КД
            LHLD    L_SAVE  ; считать сохранённый указатель на стек в HL
            SPHL            ; восстанавливаем SP
            EI              ; разрешаем прерывания
            LXI  D, L_TEXT
            MVI  C, 009h
            CALL 5          ; вывод сообщения
            MVI  C,1
            LXI  D, 2000h
            CALL 5          ; ожидание нажатия клавиши
            JMP     L_MAIN  ; цикл
    ;
    L_SAVE: .dw 0000h
    L_TEXT: .db 0Dh, 0Ah, "-- DONE --$"
    L_DATA: .db 1Ch         ; 00011100b -- вкл. 0 банк как стек на КД
            .db 18h         ; 00011000b -- вкл. 1 банк как стек на КД
            .db 14h         ; 00010100b -- вкл. 2 банк как стек на КД
            .db 10h         ; 00010000b -- вкл. 3 банк как стек на КД
            .db 00h         ; конец
            .END
    [свернуть]

    Тест 3

    Проверка работы КД в режиме "замена ОЗУ" по стандартной конфигурации. Дополнительно к предыдущим тестам, проверяются правильность работы МС D5 и D6. Ошибка выдаётся в случае совпадения последнего записанного в КД байта и считанного из ОЗУ после отключения КД.
    Код:
            .ORG    00100h
    L_0100: LXI  D, L_DATA
            PUSH D          ; сохраняем в стеке ссылку
    L_MAIN: POP  D          ; считываем ссылку
            LDAX D          ; загружаем A по ссылке
            ORA  A
            RZ              ; выход, если там ноль ---->>>>
            INX  D          ; DE=DE+1
            PUSH D          ; сохраняем в стеке новую ссылку
            OUT     010h    ; отправляем в порт
            LXI  H, 02000h  ; заполнение памяти -- сколько
            LXI  B, 0C000h  ; с какого адреса
    L_LOOP: MVI  A, 055h    ; чем заполнять
            STAX B          ; пишем
            INX  B
            DCX  H
            MOV  A, L
            ORA  H
            JNZ     L_LOOP  ; пока HL не обнулится
            XRA  A          ; обнуляем аккумулятор
            OUT     010h    ; отправляем в порт -- отключаем КД
            DCX  B          ; на шаг назад
            LDAX B          ; считываем последний байт
            CPI     055h    ; сравниваем с тем, что писали
            LXI  D, L_ERRT  ; ссылка на сообщение об ошибке
            JZ      L_DONE  ; если равны -- значит КД работает не правильно
            LXI  D, L_TEXT
    L_DONE: MVI  C, 009h
            CALL 5          ; вывод сообщения
            MVI  C,1
            LXI  D, 2000h
            CALL 5          ; ожидание нажатия клавиши
            JMP     L_MAIN  ; цикл
    ;
    L_SAVE: .dw 0000h
    L_TEXT: .db 0Dh, 0Ah, "-- DONE --$"
    L_ERRT: .db 0Dh, 0Ah, "-- ERROR --$"
    L_DATA: .db 23h         ; 00100011b -- вкл. 0 банк как ОЗУ A000h-DFFFh
            .db 22h         ; 00100010b -- вкл. 1 банк как ОЗУ A000h-DFFFh
            .db 21h         ; 00100001b -- вкл. 2 банк как ОЗУ A000h-DFFFh
            .db 20h         ; 00100000b -- вкл. 3 банк как ОЗУ A000h-DFFFh
            .db 00h         ; конец
            .END
    [свернуть]

    Тест 4

    То же самое, что и в третьем тесте, но только для схемы доработки Баркаря
    Код:
            .ORG    00100h
    L_0100: LXI  D, L_DATA
            PUSH D          ; сохраняем в стеке ссылку
    L_MAIN: POP  D          ; считываем ссылку
            LDAX D          ; загружаем A по ссылке
            ORA  A
            RZ              ; выход, если там ноль ---->>>>
            INX  D          ; DE=DE+1
            PUSH D          ; сохраняем в стеке новую ссылку
            OUT     010h    ; отправляем в порт
            LXI  H, 02000h  ; заполнение памяти -- сколько
            CPI     080h
            LXI  B, 08000h  ; с какого адреса 1
            JC      L_LOOP  ; если A < 080h
            LXI  B, 0E000h  ; с какого адреса 2
    L_LOOP: MVI  A, 055h    ; чем заполнять
            STAX B          ; пишем
            INX  B
            DCX  H
            MOV  A, L
            ORA  H
            JNZ     L_LOOP  ; пока HL не обнулится
            XRA  A          ; обнуляем аккумулятор
            OUT     010h    ; отправляем в порт -- отключаем КД
            DCX  B          ; на шаг назад
            LDAX B          ; считываем последний байт
            CPI     055h    ; сравниваем с тем, что писали
            LXI  D, L_ERRT  ; ссылка на сообщение об ошибке
            JZ      L_DONE  ; если равны -- значит КД работает не правильно
            LXI  D, L_TEXT
    L_DONE: MVI  C, 009h
            CALL 5          ; вывод сообщения
            MVI  C,1
            LXI  D, 2000h
            CALL 5          ; ожидание нажатия клавиши
            JMP     L_MAIN  ; цикл
    ;
    L_SAVE: .dw 0000h
    L_TEXT: .db 0Dh, 0Ah, "-- DONE --$"
    L_ERRT: .db 0Dh, 0Ah, "-- ERROR --$"
    L_DATA: .db 43h         ; 01000011b -- вкл. 1 банк как ОЗУ 8000h-9FFFh
            .db 42h         ; 01000010b -- вкл. 2 банк как ОЗУ 8000h-9FFFh
            .db 41h         ; 01000001b -- вкл. 3 банк как ОЗУ 8000h-9FFFh
            .db 40h         ; 01000000b -- вкл. 4 банк как ОЗУ 8000h-9FFFh
            .db 83h         ; 10000011b -- вкл. 1 банк как ОЗУ E000h-FFFFh
            .db 82h         ; 10000010b -- вкл. 2 банк как ОЗУ E000h-FFFFh
            .db 81h         ; 10000001b -- вкл. 3 банк как ОЗУ E000h-FFFFh
            .db 80h         ; 10000000b -- вкл. 4 банк как ОЗУ E000h-FFFFh
            .db 00h         ; конец
            .END
    [свернуть]

    А дальше, я думаю, надо ставить память и тестировать стандартными программами, типа "дождь" и т.д.

    Все тесты откомпилированные для монитора-отладчика в одном архиве: MyTestKD.7z
    Запускать можно под любым монитором-отладчиком, режим распределения памяти МО рекомендую выбирать <2>.

  3. #83

    Регистрация
    06.02.2018
    Адрес
    г. Волгоград
    Сообщений
    1,067
    Спасибо Благодарностей отдано 
    585
    Спасибо Благодарностей получено 
    472
    Поблагодарили
    254 сообщений
    Mentioned
    2 Post(s)
    Tagged
    0 Thread(s)

    По умолчанию

    Пришла мне память... Поставил -- ни один из стандартных тестов не сказал "ОК". На основе одного из предыдущих, по-быстрому написал ещё несколько тестов:

    Тест 5

    В этом тесте будем пробовать что-то записать в память, а потом считать записанное в экранную область монитора для контроля записи. (Режим "ОЗУ")
    Рекомендую после каждого запуска менять записываемый байт по адресу 113h (в "MVI A, 055h"), сделать это можно командой монитора "S113", далее новое значение и выход по точке.
    Код:
            .ORG    00100h
    L_0100: LXI  D, L_DATA
            PUSH D          ; сохраняем в стеке ссылку
    L_MAIN: POP  D          ; считываем ссылку
            LDAX D          ; загружаем A по ссылке
            ORA  A
            RZ              ; выход, если там ноль ---->>>>
            INX  D          ; DE=DE+1
            PUSH D          ; сохраняем в стеке новую ссылку
            OUT     010h    ; отправляем в порт
            LXI  H, 02000h  ; заполнение памяти -- сколько
            LXI  B, 0C000h  ; с какого адреса
    L_LOOP: MVI  A, 055h    ; чем заполнять
            STAX B          ; пишем
            INX  B
            DCX  H
            MOV  A, L
            ORA  H
            JNZ     L_LOOP  ; пока HL не обнулится
            LXI  H, 02000h  ; считываем -- сколько
            LXI  B, 01000h  ; куда
            LXI  D, 0C000h  ; откуда
    	CALL    L_MOVE	
            XRA  A          ; обнуляем аккумулятор
            OUT     010h    ; отправляем в порт -- отключаем КД
            LXI  H, 02000h  ; переброска считанного в экран -- сколько
            LXI  B, 0C000h  ; куда
            LXI  D, 01000h  ; откуда
    	CALL    L_MOVE  ; наблюдаем и наслаждаемся...
            LXI  D, L_TEXT
    L_DONE: MVI  C, 009h
            CALL 5          ; вывод сообщения
            MVI  C,1
            LXI  D, 2000h
            CALL 5          ; ожидание нажатия клавиши
            JMP     L_MAIN  ; цикл
    L_MOVE: LDAX D          ; пп переброски данных
            STAX B
            INX  D
            INX  B
            DCX  H
            MOV  A, L
            ORA  H
            JNZ     L_MOVE
    	RET
    ;
    L_TEXT: .db 0Dh, 0Ah, "-- DONE --$"
    L_DATA: .db 23h         ; 00100011b -- вкл. 1 банк как ОЗУ A000h-DFFFh
            .db 22h         ; 00100010b -- вкл. 2 банк как ОЗУ A000h-DFFFh
            .db 21h         ; 00100001b -- вкл. 3 банк как ОЗУ A000h-DFFFh
            .db 20h         ; 00100000b -- вкл. 4 банк как ОЗУ A000h-DFFFh
            .db 00h         ; конец
            .END
    [свернуть]

    Тест 6

    Проверка работы КД на запись/чтение данных в режиме "стек"
    Код:
            .ORG    00100h
    L_0100: LXI  D, L_DATA
            PUSH D          ; сохраняем в стеке ссылку
    L_MAIN: POP  D          ; считываем ссылку
            LDAX D          ; загружаем A по ссылке
            ORA  A
            RZ              ; выход, если там ноль ---->>>>
            INX  D          ; DE=DE+1
            PUSH D          ; сохраняем в стеке новую ссылку
            DI              ; запрещаем прерывания
            OUT     010h    ; отправляем в порт
            LXI  H, 0000h   ; заполнение памяти
            DAD  SP         ; SP+0 в HL
            SHLD    L_SAVE  ; сохранить указатель на стек
            LXI  D, 55AAh   ; чем заполнять
            LXI  H, 1000h   ; сколько/2
            LXI  SP,0E000h  ; свой указатель на стек
    L_LOOP: PUSH D          ; заполняем через стек...
            DCX  H
            MOV  A, L
            ORA  H
            JNZ     L_LOOP  ; зациклено
            LXI  H, 0C000h  ; куда
            LXI  B, 1000h   ; сколько/2
    L_LP2:  POP  D          ; забираем из стека
            MOV  M, E       ; записываем в экранную область
            INX  H
            MOV  M, D
            INX  H
            DCX  B          ; счётчик
            MOV  A, C
            ORA  B
            JNZ     L_LP2   ; зациклено 2
            XRA  A          ; обнуляем аккумулятор
            OUT     010h    ; отправляем в порт -- отключаем КД
            LHLD    L_SAVE  ; считать сохранённый указатель на стек в HL
            SPHL            ; восстанавливаем SP
            EI              ; разрешаем прерывания
            LXI  D, L_TEXT
            MVI  C, 009h
            CALL 5          ; вывод сообщения
            MVI  C,1
            LXI  D, 2000h
            CALL 5          ; ожидание нажатия клавиши
            JMP     L_MAIN  ; цикл
    ;
    L_SAVE: .dw 0000h
    L_TEXT: .db 0Dh, 0Ah, "-- DONE --$"
    L_DATA: .db 1Ch         ; 00011100b -- вкл. 3 банк как стек на КД
            .db 18h         ; 00011000b -- вкл. 2 банк как стек на КД
            .db 14h         ; 00010100b -- вкл. 1 банк как стек на КД
            .db 10h         ; 00010000b -- вкл. 0 банк как стек на КД
            .db 00h         ; конец
            .END
    [свернуть]

    Тест 7

    Это, скорее, не тест, а заполнение всего КД в режиме "стек" с последующим частичным контролем записи чтением записанного в режиме "ОЗУ". Пригодится при запуске предыдущих тестов, поэтому стартовый адрес сделан 0200h.
    Код:
            .ORG    00200h
    L_0200: LXI  D, L_DATA
            PUSH D          ; сохраняем в стеке ссылку
    L_MAIN: POP  D          ; считываем ссылку
            LDAX D          ; загружаем A по ссылке
            ORA  A
            JZ   L_DONE     ; переход, если там ноль ---->>>>
            INX  D          ; DE=DE+1
            PUSH D          ; сохраняем в стеке новую ссылку
            DI              ; запрещаем прерывания
            OUT     010h    ; отправляем в порт
            LXI  H, 0000h   ; заполнение памяти
            DAD  SP         ; SP+0 в HL
            SHLD    L_SAVE  ; сохранить указатель на стек
            LXI  D, 0FFFFh  ; чем заполнять
            LXI  H, 8000h   ; сколько/2
            LXI  SP,0000h   ; свой указатель на стек
    L_LOOP: PUSH D          ; заполняем через стек...
            DCX  H
            MOV  A, L
            ORA  H
            JNZ     L_LOOP  ; зациклено
            XRA  A          ; обнуляем аккумулятор
            OUT     010h    ; отправляем в порт -- отключаем КД
            LHLD    L_SAVE  ; считать сохранённый указатель на стек в HL
            SPHL            ; восстанавливаем SP
            EI              ; разрешаем прерывания
            JMP     L_MAIN
    ;
    L_DONE: MVI  A, 023h    ; 00100011b -- вкл. 3 банк как ОЗУ A000h-DFFFh
            OUT     010h    ; отправляем в порт
            LXI  H, 02000h  ; считываем -- сколько
            LXI  B, 01000h  ; куда
            LXI  D, 0C000h  ; откуда
    	CALL    L_MOVE	
            XRA  A          ; обнуляем аккумулятор
            OUT     010h    ; отправляем в порт -- отключаем КД
            LXI  H, 02000h  ; переброска считанного в экран -- сколько
            LXI  B, 0C000h  ; куда
            LXI  D, 01000h  ; откуда
    	CALL    L_MOVE  ; наблюдаем и наслаждаемся...
    	LXI  D, L_TEXT
            MVI  C, 009h
            CALL 5          ; вывод сообщения
            RET             ; выход из программы
    ;
    L_MOVE: LDAX D          ; пп переброски данных
            STAX B
            INX  D
            INX  B
            DCX  H
            MOV  A, L
            ORA  H
            JNZ     L_MOVE
    	RET
    ;
    L_SAVE: .dw 0000h
    L_TEXT: .db 0Dh, 0Ah, "-- DONE --$"
    L_DATA: .db 1Ch         ; 00011100b -- вкл. 3 банк как стек на КД
            .db 18h         ; 00011000b -- вкл. 2 банк как стек на КД
            .db 14h         ; 00010100b -- вкл. 1 банк как стек на КД
            .db 10h         ; 00010000b -- вкл. 0 банк как стек на КД
            .db 00h         ; конец
            .END
    [свернуть]

    Эти тесты в откомпилированном виде: MyTestKD5-7.7z

    Погонял тесты, поизучал тему "Временные диаграммы Вектора", а также даташиты на микросхемы, результаты таковы:
    - чтение данных из КД в режиме "ОЗУ" работает без проблем.
    - запись данных в КД в режиме "ОЗУ" имеет некоторые проблемы -- иногда в последней четверти записываемого блока размером 2000h не проходит запись по одному-трём случайным байтам, т.е. значение в записываемой ячейке не меняется.
    - запись данных в КД в режиме "стек" ни разу ошибок не показала.
    - чтение данных из КД в режиме "стек" -- это практически 100% ошибок. Причина там в том, что сигнал "СТЕК" и, соответственно, вырабатываемый по его наличию сигнал "БЛК", приходит слишком поздно, в тот момент, когда на ШАП уже сформирована вторая половина адреса, в результате чего чтение происходит с неправильного адреса памяти КД.

    Полагаю, что нужно два исправления:
    1. Отключаем блокировку сигнала RAS: у микросхемы Д2 отрезаем от линии BLK_INT (по схеме) вывод 5 и соединяем с выводом 6. Теперь микросхема Д3 будет сохранять все адреса, даже во время регенерации памяти, но, думаю, это будет для неё нормальная нагрузка. Заодно такую же операцию делаем и с выводом 8 той же микросхемы Д2, отключив его от BLK_INT и соединив с выводом 9 -- сигнал CAS так тоже не будет блокироваться.
    2. Поднять напряжение +5В (сейчас, если верить моему мультиметру, БП Вектора выдаёт 4,7-4,8В), возможно так память будет лучше работать и пропадут случайные ошибки записи в режиме "ОЗУ".
    Последний раз редактировалось Improver; 26.11.2018 в 09:36. Причина: Поправил выводы, добавил тесты

  4. #84

    Регистрация
    06.02.2018
    Адрес
    г. Волгоград
    Сообщений
    1,067
    Спасибо Благодарностей отдано 
    585
    Спасибо Благодарностей получено 
    472
    Поблагодарили
    254 сообщений
    Mentioned
    2 Post(s)
    Tagged
    0 Thread(s)

    По умолчанию

    Отключение BLK_INT от Д2 дало определённо положительный эффект: теперь тест "Дождь" даже при продолжительном тестировании не показывает ошибок, "Тест квазидиска" тоже, но "жёлтый" тест КД бракует все микросхемы, да и ещё стандартный "Тест устройств" случайным образом бракует чипы. Также MDOS 2.0 грузится и по "8" не показывает ошибок... но глючит на записи в КД.

    Значит, исправляем схему в соответствии с последней доработкой:


    Новая схема и разводка в архиве (гербер не делал): kd_sram11_1.7z

    И продолжаем тестировать:

    TestKDst

    Очистка всего КД и заполнение значением 0AA55h в режиме "стек" с последующим контролем и подсчётом ошибок
    Код:
            .ORG    00100h
    L_0100: LXI  D, L_DATA
            PUSH D          ; сохраняем в стеке ссылку
    L_MAIN: POP  D          ; считываем ссылку
            LDAX D          ; загружаем A по ссылке
            ORA  A
            JZ   L_DONE     ; переход, если там ноль ---->>>>
            INX  D          ; DE=DE+1
            PUSH D          ; сохраняем в стеке новую ссылку
            DI              ; запрещаем прерывания
            OUT     010h    ; отправляем в порт
            LXI  H, 0000h   ; заполнение памяти
            DAD  SP         ; SP+0 в HL
            SHLD    L_SAVE  ; сохранить указатель на стек
            LXI  D, 0FFFFh  ; чем заполнять -- предварительная очистка памяти
            LXI  H, 8000h   ; сколько/2
            LXI  SP,0000h   ; свой указатель на стек
    L_LP0:  PUSH D          ; заполняем через стек...
            DCX  H
            MOV  A, L
            ORA  H
            JNZ     L_LP0   ; зациклено
            LXI  D, 0AA55h  ; чем заполнять
            LXI  H, 8000h   ; сколько/2
            LXI  SP,0000h   ; свой указатель на стек
    L_LP1:  PUSH D          ; заполняем через стек...
            DCX  H
            MOV  A, L
            ORA  H
            JNZ     L_LP1   ; зациклено
            LXI  H, 8000h   ; сколько/2
    L_LP2:  POP  B          ; вычитываем и проверяем записанное
            MOV  A, B
            CMP  D          ; если старший байт прочитанного не равен записанному
            JNZ     L_ERROR ; обработка ошибки
            MOV  A, C
            CMP  E          ; если младший байт прочитанного не равен записанному
            JNZ     L_ERROR ; обработка ошибки
    L_RET:  DCX  H
            MOV  A, L
            ORA  H
            JNZ     L_LP2   ; зациклено
            XRA  A          ; обнуляем аккумулятор
            OUT     010h    ; отправляем в порт -- отключаем КД
            LHLD    L_SAVE  ; считать сохранённый указатель на стек в HL
            SPHL            ; восстанавливаем SP
            EI              ; разрешаем прерывания
            LXI  D, L_TEXT2 ; вывод количества найденных ошибок
            MVI  C, 009h
            CALL 5          ; вывод сообщения
            LHLD    L_ERRS  ; считываем количество
            CALL    L_BHEX  ; выводим H в шестнадцатиричном виде
            MOV  H, L
            CALL    L_BHEX  ; выводим L в шестнадцатиричном виде
            LXI  H, 00000h
            SHLD    L_ERRS  ; обнуляем счётчик ошибок
            JMP     L_MAIN
    ;
    L_ERROR:SHLD    L_SAVE2 ; сохранить счётчик
            LHLD    L_ERRS  ; считываем количество ошибок
            INX  H
            SHLD    L_ERRS  ; количество ошибок +1
            LHLD    L_SAVE2 ; восстановить счётчик
            JMP L_RET       ; возврат в цикл
    ;
    L_DONE: LXI  D, L_TEXT
            MVI  C, 009h
            CALL 5          ; вывод сообщения
            RET             ; выход из программы
    ;
    L_BHEX: MOV  A, H       ; H-входное значение для вывода
            RRC
            RRC
            RRC
            RRC             ; сдвиг вправо на 4 бита
            CALL    L_BIT   ; выводим старшие 4 бита
            MOV  A, H       ; восстанавливаем значение
    L_BIT:  ANI     00Fh    ; оставляем младшие 4 бита
            CPI     00Ah
            JM      L_B10   ; если меньше 10
            ADI     007h    ; +7
    L_B10:  ADI     030h    ; +30h
            MVI  D, 000h
            MOV  E, A
            MVI  C, 002h    ; вывод символа
            PUSH H          ; сохраняем HL
            CALL 5
            POP  H          ; восстанавливаем HL
            RET
    ;
    L_SAVE: .dw 0000h
    L_SAVE2:.dw 0000h
    L_TEXT: .db 0Dh, 0Ah, "-- konec testa --$"
    L_TEXT2:.db 0Dh, 0Ah, "o{ibok = $"
    L_DATA: .db 1Ch         ; 00011100b -- вкл. 3 банк как стек на КД
            .db 18h         ; 00011000b -- вкл. 2 банк как стек на КД
            .db 14h         ; 00010100b -- вкл. 1 банк как стек на КД
            .db 10h         ; 00010000b -- вкл. 0 банк как стек на КД
            .db 00h         ; конец
    L_ERRS: .dw 0000h       ; количество ошибок
            .END
    [свернуть]

    TestKDoz

    Тест КД в режиме "ОЗУ" с предварительной полной очисткой, в т.ч. областей по доработке Баркаря, с подсчётом ошибок записи.
    Код:
            .ORG    00100h
    L_0100: LXI  D, L_DATA  ; для начала очистка КД
            PUSH D          ; сохраняем в стеке ссылку
    L_CLEAR:POP  D          ; считываем ссылку
            LDAX D          ; загружаем A по ссылке
            ORA  A
            INX  D          ; DE=DE+1
            PUSH D          ; сохраняем в стеке новую ссылку
            JZ   L_NEXT     ; переход, если там ноль ---->>>>
            DI              ; запрещаем прерывания
            OUT     010h    ; отправляем в порт
            LXI  H, 0000h
            DAD  SP         ; SP+0 в HL
            SHLD    L_SAVE  ; сохранить указатель на стек
            LXI  D, 0FFFFh  ; чем заполнять -- предварительная очистка памяти
            LXI  H, 8000h   ; сколько/2
            LXI  SP,0000h   ; свой указатель на стек
    L_LP0:  PUSH D          ; заполняем КД через стек...
            DCX  H
            MOV  A, L
            ORA  H
            JNZ     L_LP0   ; зациклено
            XRA  A          ; обнуляем аккумулятор
            OUT     010h    ; отправляем в порт -- отключаем КД
            LHLD    L_SAVE  ; считать сохранённый указатель на стек в HL
            SPHL            ; восстанавливаем SP
            EI              ; разрешаем прерывания
            JMP     L_CLEAR ; цикл очистки
    ;
    L_NEXT: LXI  D, L_TEXT1
            MVI  C, 009h
            CALL 5          ; вывод сообщения об окончании очистки КД
    L_CHK:  POP  D          ; считываем ссылку
            LDAX D          ; загружаем A по ссылке
            ORA  A
            JZ   L_DONE     ; переход, если там ноль ---->>>>
            INX  D          ; DE=DE+1
            PUSH D          ; сохраняем в стеке новую ссылку
            DI              ; запрещаем прерывания
            OUT     010h    ; отправляем в порт
            LXI  H, 08000h  ; заполнение памяти -- сколько
            LXI  B, 08000h  ; с какого адреса
    L_LP1:  MVI  A, 055h    ; чем заполнять
            STAX B          ; пишем
            LDAX B          ; читаем в A
            CPI     055h    ; сравниваем
            JZ      L_GOOD  ; значения равны
            PUSH H          ; сохранить счётчик
            LHLD    L_ERRS  ; считываем количество ошибок
            INX  H
            SHLD    L_ERRS  ; количество ошибок +1
            POP  H          ; восстановить счётчик
    L_GOOD: INX  B
            DCX  H
            MOV  A, L
            ORA  H
            JNZ     L_LP1   ; пока HL не обнулится
            XRA  A          ; обнуляем аккумулятор
            OUT     010h    ; отправляем в порт -- отключаем КД
            EI              ; разрешаем прерывания
            LXI  D, L_TEXT2 ; вывод количества найденных ошибок
            MVI  C, 009h
            CALL 5          ; вывод сообщения
            LHLD    L_ERRS  ; считываем количество
            CALL    L_BHEX  ; выводим H в шестнадцатиричном виде
            MOV  H, L
            CALL    L_BHEX  ; выводим L в шестнадцатиричном виде
            LXI  H, 00000h
            SHLD    L_ERRS  ; обнуляем счётчик ошибок
            JMP     L_CHK   ; цикл проверки
    ;
    L_DONE: LXI  D, L_TEXT
            MVI  C, 009h
            CALL 5          ; вывод сообщения об окончании проверки КД
            RET             ; выход из программы
    ;
    L_BHEX: MOV  A, H       ; H-входное значение для вывода
            RRC
            RRC
            RRC
            RRC             ; сдвиг вправо на 4 бита
            CALL    L_BIT   ; выводим старшие 4 бита
            MOV  A, H       ; восстанавливаем значение
    L_BIT:  ANI     00Fh    ; оставляем младшие 4 бита
            CPI     00Ah
            JM      L_B10   ; если меньше 10
            ADI     007h    ; +7
    L_B10:  ADI     030h    ; +30h
            MVI  D, 000h
            MOV  E, A
            MVI  C, 002h    ; вывод символа
            PUSH H          ; сохраняем HL
            CALL 5
            POP  H          ; восстанавливаем HL
            RET
    ;
    L_SAVE: .dw 0000h
    L_TEXT: .db 0Dh, 0Ah, "-- konec testa --$"
    L_TEXT1:.db 0Dh, 0Ah, "-- o~istka kd wypolnena --$"
    L_TEXT2:.db 0Dh, 0Ah, "o{ibok = $"
    L_DATA: .db 01Ch        ; 00011100b -- вкл. 3 банк как стек на КД
            .db 018h        ; 00011000b -- вкл. 2 банк как стек на КД
            .db 014h        ; 00010100b -- вкл. 1 банк как стек на КД
            .db 010h        ; 00010000b -- вкл. 0 банк как стек на КД
            .db 000h        ; на второй этап
            .db 0E3h        ; 11100011b -- вкл. 3 банк как ОЗУ 8000h-FFFFh
            .db 0E2h        ; 11100010b -- вкл. 2 банк как ОЗУ 8000h-FFFFh
            .db 0E1h        ; 11100001b -- вкл. 1 банк как ОЗУ 8000h-FFFFh
            .db 0E0h        ; 11100000b -- вкл. 0 банк как ОЗУ 8000h-FFFFh
            .db 000h        ; конец
    L_ERRS: .dw 0000h       ; количество ошибок
            .END
    [свернуть]

    TestKDo2

    Аналогичен предыдущему тесту, только тут тестирование выполняются в два этапа -- сначала цикл записи, а потом цикл проверки. В конце также показывается количество ошибок.
    Код:
            .ORG    00100h
    L_0100: LXI  D, L_DATA  ; для начала очистка КД
            PUSH D          ; сохраняем в стеке ссылку
    L_CLEAR:POP  D          ; считываем ссылку
            LDAX D          ; загружаем A по ссылке
            ORA  A
            INX  D          ; DE=DE+1
            PUSH D          ; сохраняем в стеке новую ссылку
            JZ   L_NEXT     ; переход, если там ноль ---->>>>
            DI              ; запрещаем прерывания
            OUT     010h    ; отправляем в порт
            LXI  H, 0000h
            DAD  SP         ; SP+0 в HL
            SHLD    L_SAVE  ; сохранить указатель на стек
            LXI  D, 0FFFFh  ; чем заполнять -- предварительная очистка памяти
            LXI  H, 8000h   ; сколько/2
            LXI  SP,0000h   ; свой указатель на стек
    L_LP0:  PUSH D          ; заполняем КД через стек...
            DCX  H
            MOV  A, L
            ORA  H
            JNZ     L_LP0   ; зациклено
            XRA  A          ; обнуляем аккумулятор
            OUT     010h    ; отправляем в порт -- отключаем КД
            LHLD    L_SAVE  ; считать сохранённый указатель на стек в HL
            SPHL            ; восстанавливаем SP
            EI              ; разрешаем прерывания
            JMP     L_CLEAR ; цикл очистки
    ;
    L_NEXT: LXI  D, L_TEXT1
            MVI  C, 009h
            CALL 5          ; вывод сообщения об окончании очистки КД
    L_CHK:  POP  D          ; считываем ссылку
            LDAX D          ; загружаем A по ссылке
            ORA  A
            JZ   L_DONE     ; переход, если там ноль ---->>>>
            INX  D          ; DE=DE+1
            PUSH D          ; сохраняем в стеке новую ссылку
            DI              ; запрещаем прерывания
            OUT     010h    ; отправляем в порт
            LXI  H, 08000h  ; заполнение памяти -- сколько
            LXI  B, 08000h  ; с какого адреса
    L_LP1:  MVI  A, 055h    ; чем заполнять
            STAX B          ; пишем
            INX  B
            DCX  H
            MOV  A, L
            ORA  H
            JNZ     L_LP1   ; пока HL не обнулится
            LXI  H, 08000h  ; считываем -- сколько
            LXI  B, 08000h  ; с какого адреса
    L_LP2:  LDAX B          ; читаем в A
            CPI     055h    ; сравниваем
            JZ      L_GOOD  ; значения равны
            PUSH H          ; сохранить счётчик
            LHLD    L_ERRS  ; считываем количество ошибок
            INX  H
            SHLD    L_ERRS  ; количество ошибок +1
            POP  H          ; восстановить счётчик
    L_GOOD: INX  B
            DCX  H
            MOV  A, L
            ORA  H
            JNZ     L_LP2   ; пока HL не обнулится
            XRA  A          ; обнуляем аккумулятор
            OUT     010h    ; отправляем в порт -- отключаем КД
            EI              ; разрешаем прерывания
            LXI  D, L_TEXT2 ; вывод количества найденных ошибок
            MVI  C, 009h
            CALL 5          ; вывод сообщения
            LHLD    L_ERRS  ; считываем количество
            CALL    L_BHEX  ; выводим H в шестнадцатиричном виде
            MOV  H, L
            CALL    L_BHEX  ; выводим L в шестнадцатиричном виде
            LXI  H, 00000h
            SHLD    L_ERRS  ; обнуляем счётчик ошибок
            JMP     L_CHK   ; цикл проверки
    ;
    L_DONE: LXI  D, L_TEXT
            MVI  C, 009h
            CALL 5          ; вывод сообщения об окончании проверки КД
            RET             ; выход из программы
    ;
    L_BHEX: MOV  A, H       ; H-входное значение для вывода
            RRC
            RRC
            RRC
            RRC             ; сдвиг вправо на 4 бита
            CALL    L_BIT   ; выводим старшие 4 бита
            MOV  A, H       ; восстанавливаем значение
    L_BIT:  ANI     00Fh    ; оставляем младшие 4 бита
            CPI     00Ah
            JM      L_B10   ; если меньше 10
            ADI     007h    ; +7
    L_B10:  ADI     030h    ; +30h
            MVI  D, 000h
            MOV  E, A
            MVI  C, 002h    ; вывод символа
            PUSH H          ; сохраняем HL
            CALL 5
            POP  H          ; восстанавливаем HL
            RET
    ;
    L_SAVE: .dw 0000h
    L_TEXT: .db 0Dh, 0Ah, "-- konec testa --$"
    L_TEXT1:.db 0Dh, 0Ah, "-- o~istka kd wypolnena --$"
    L_TEXT2:.db 0Dh, 0Ah, "o{ibok = $"
    L_DATA: .db 01Ch        ; 00011100b -- вкл. 3 банк как стек на КД
            .db 018h        ; 00011000b -- вкл. 2 банк как стек на КД
            .db 014h        ; 00010100b -- вкл. 1 банк как стек на КД
            .db 010h        ; 00010000b -- вкл. 0 банк как стек на КД
            .db 000h        ; на второй этап
            .db 0E3h        ; 11100011b -- вкл. 3 банк как ОЗУ 8000h-FFFFh
            .db 0E2h        ; 11100010b -- вкл. 2 банк как ОЗУ 8000h-FFFFh
            .db 0E1h        ; 11100001b -- вкл. 1 банк как ОЗУ 8000h-FFFFh
            .db 0E0h        ; 11100000b -- вкл. 0 банк как ОЗУ 8000h-FFFFh
            .db 000h        ; конец
    L_ERRS: .dw 0000h       ; количество ошибок
            .END
    [свернуть]
    Архив с откомпилированными тестами: MyTestKD_new.7z

    Что получается:
    1. Тест в режиме "стек" ни разу не показал ни одной ошибки.
    2. Тест в режиме "ОЗУ" в один этап показывает от 0 до 10 случайных ошибок, в два этапа до 30. Это плохо... Есть подозрение на большие задержки в Д5 и Д6, но, с другой стороны, данные на ШАВВ должны появляться раньше, чем на ШАП будет сформирован полный адрес. Надо ещё подумать...

    И ещё остаётся питание. Проблемы в нём точно есть, но пока у меня не готов БП на замену.

  5. #85

    Регистрация
    06.02.2018
    Адрес
    г. Волгоград
    Сообщений
    1,067
    Спасибо Благодарностей отдано 
    585
    Спасибо Благодарностей получено 
    472
    Поблагодарили
    254 сообщений
    Mentioned
    2 Post(s)
    Tagged
    0 Thread(s)

    По умолчанию

    Ну что ж... Могу констатировать, что квази-диск работает!
    В кратце: написал очередной супер-мега-тест, и он показал, что при ошибках записи данных в режиме ОЗУ запись происходит по неверному адресу, сбой происходит на 12 и 11 бите адреса, причём во всех случаях вместо "1" там попадает "0". Заменил микросхему Д4 с 74HC244 на 74ABT240 -- по выводам они полностью совпадают, только 240-я с инверсией выходов и быстрее (20нс против 5,5нс), ну и как результат -- теперь все тесты проходят на 100% без ошибок, МДОСы работают и не глючат, файлы на КД сохраняются... Правда, я не уверен точно, инверсия адреса на это повлияла, или скорость, но КД заработал, факт.

    И да, чем тестировал и нашёл причину сбоев:

    Тест КД в режиме ОЗУ с анализом ошибок записи

    Алгоритм теста такой:
    1. Очищаем весь КД в режиме "стек" (заполняем 0FFh).
    2. Пишем байт в режиме ОЗУ в доступной области.
    3. Считываем и проверяем -- если совпало с записанным, то стираем и идём к следующему адресу и в п.2
    4. Если не совпало и не равно 0FFh -- выводим ошибку, стираем и к следующему адресу и в п.2.
    5. Если не совпало и равно 0FFh -- выводим ошибку.
    6. Ищем по всему диску в режиме "стек" байт, не равный 0FFh и если находим, то выводим его адрес и значение, очищаем и снова в п.2.

    Вот как-то так... А результаты можно интерпретировать так:
    - если байты в момент сбоя не пишутся на КД вообще -- это проблема с сигналом WE (ЗПЗУ).
    - если байты пишутся по неправильному адресу -- проблема с адресной шиной, микросхемами Д3 или Д4. По результатам теста можно сравнить адреса и определить сбойные биты.
    - ну третий вариант -- пишется неправильный байт (такого не было). Тогда надо проверять шину данных или циклы записи...

    Откомпилированный тест в архиве: MyTestKDer.7z
    Исходники теста на ассемблере:
    Код:
            .ORG    00100h
    L_0100: LXI  D, L_DTST  ; для начала очистка КД
            PUSH D          ; сохраняем в стеке ссылку
    L_CLEAR:POP  D          ; считываем ссылку
            LDAX D          ; загружаем A по ссылке
            ORA  A
            JZ   L_NEXT     ; переход, если там ноль ---->>>>
            INX  D          ; DE=DE+1
            PUSH D          ; сохраняем в стеке новую ссылку
            DI              ; запрещаем прерывания
            OUT     010h    ; отправляем в порт
            LXI  H, 0000h
            DAD  SP         ; SP+0 в HL
            SHLD    L_SAVE  ; сохранить указатель на стек
            LXI  D, 0FFFFh  ; чем заполнять -- предварительная очистка памяти
            LXI  H, 8000h   ; сколько/2
            LXI  SP,0000h   ; свой указатель на стек
    L_LP0:  PUSH D          ; заполняем КД через стек...
            DCX  H
            MOV  A, L
            ORA  H
            JNZ     L_LP0   ; зациклено
            XRA  A          ; обнуляем аккумулятор
            OUT     010h    ; отправляем в порт -- отключаем КД
            LHLD    L_SAVE  ; считать сохранённый указатель на стек в HL
            SPHL            ; восстанавливаем SP
            EI              ; разрешаем прерывания
            JMP     L_CLEAR ; цикл очистки
    ;
    L_NEXT: LXI  D, L_TEXT1
            MVI  C, 009h
            CALL 5          ; вывод сообщения об окончании очистки КД
            LXI  D, L_DTOZU ; ссылка на кофигурацию КД "ОЗУ"
            PUSH D          ; сохраняем в стеке ссылку
    L_CHK:  POP  D          ; считываем ссылку
            LDAX D          ; загружаем A по ссылке
            ORA  A
            JZ   L_DONE     ; переход, если там ноль ---->>>>
            INX  D          ; DE=DE+1
            PUSH D          ; сохраняем в стеке новую ссылку
            DI              ; запрещаем прерывания
            OUT     010h    ; отправляем в порт
            LXI  H, 08000h  ; заполнение памяти -- сколько
            LXI  B, 08000h  ; с какого адреса
    L_LP1:  MVI  A, 055h    ; чем заполнять
            STAX B          ; пишем
            MOV  A, M       ; читаем в A из другой ячейки (для смены адреса)
            LDAX B          ; читаем записанное ранее в A
            CPI     055h    ; сравниваем
            JZ      L_GOOD  ; значения равны -- двигаемся дальше...
            MOV  D, A       ; сохраняем считанное значение в D
            MVI  A, 0FFh    ; очищаем найденную ячейку
            STAX B          ; пишем
            STAX B          ; пишем второй раз, для надёжности
            XRA  A          ; обнуляем аккумулятор
            OUT     010h    ; отправляем в порт -- отключаем КД
            EI              ; разрешаем прерывания
            PUSH H          ; сохранить счётчики
            PUSH B
            PUSH D          ; сохраняем D
            LXI  D, L_TEXT2 ; сообщение об ошибке по адресу
            MVI  C, 009h
            CALL 5          ; вывод сообщения
            POP  D
            POP  H          ; восстанавливаем адрес
            PUSH H
            PUSH D          ; сохраняем D
            CALL    L_BHEX  ; выводим старший байт адреса в шестнадцатиричном виде
            MOV  H, L
            CALL    L_BHEX  ; выводим младший байт адреса в шестнадцатиричном виде
            LXI  D, L_TEXT3 ; сообщение о считанном байте
            MVI  C, 009h
            CALL 5          ; вывод сообщения
            POP  H          ; восстанавливаем плохой байт
            CALL    L_BHEX  ; выводим считанный байт в шестнадцатиричном виде
            MOV  A, H
            CPI     0FFh    ; сравниваем c 0FFh
            CZ      L_FDATA ; если так, то запускаем поиск по всему КД
            POP  B          ; восстановить счётчики
            POP  H
            POP  D          ; считываем адрес на конфигурацию КД
            PUSH D          ; и сохраняем
            DCX  D
            LDAX D          ; загружаем A по ссылке
            DI              ; запрещаем прерывания
            OUT     010h    ; отправляем в порт -- снова включаем КД
    L_GOOD: MVI  A, 0FFh    ; очищаем ячейку
            STAX B          ; пишем
            STAX B          ; пишем второй раз, для надёжности
            INX  B
            DCX  H
            MOV  A, L
            ORA  H
            JNZ     L_LP1   ; пока HL не обнулится
            XRA  A          ; обнуляем аккумулятор
            OUT     010h    ; отправляем в порт -- отключаем КД
            EI              ; разрешаем прерывания
            LXI  D, L_TEXT4 ; сообщение о переходе к другому банку КД
            MVI  C, 009h
            CALL 5          ; вывод сообщения
            JMP     L_CHK   ; цикл проверки
    ;
    L_DONE: LXI  D, L_TEXT
            MVI  C, 009h
            CALL 5          ; вывод сообщения об окончании проверки КД
            RET             ; выход из программы
    ;
    L_BHEX: MOV  A, H       ; H-входное значение для вывода
            RRC
            RRC
            RRC
            RRC             ; сдвиг вправо на 4 бита
            CALL    L_BIT   ; выводим старшие 4 бита
            MOV  A, H       ; восстанавливаем значение
    L_BIT:  ANI     00Fh    ; оставляем младшие 4 бита
            CPI     00Ah
            JM      L_B10   ; если меньше 10
            ADI     007h    ; +7
    L_B10:  ADI     030h    ; +30h
            MVI  D, 000h
            MOV  E, A
            MVI  C, 002h    ; вывод символа
            PUSH H          ; сохраняем HL
            CALL 5
            POP  H          ; восстанавливаем HL
            RET
    ;
                            ; ПП поиска по всему КД
    L_FDATA:LXI  D, L_TEXT5 ; сообщение о начале поиска на КД
            MVI  C, 009h
            CALL 5          ; вывод сообщения
            LXI  D, L_DTST  ; конфигурация КД
            PUSH D          ; сохраняем в стеке ссылку
    L_FNC:  POP  D          ; считываем ссылку
            LDAX D          ; загружаем A по ссылке
            ORA  A
            JNZ     L_FNXT  ; если не ноль
            LXI  D, L_TEXT6 ; сообщение о том, что ничего не нашли
            MVI  C, 009h
            CALL 5          ; вывод сообщения
            RET             ; выход из ПП ---->>>>
    L_FNXT: INX  D          ; DE=DE+1
            PUSH D          ; сохраняем в стеке новую ссылку
            DI              ; запрещаем прерывания
            OUT     010h    ; отправляем в порт
            LXI  H, 0000h
            DAD  SP         ; SP+0 в HL
            SHLD    L_SAVE  ; сохранить указатель на стек
            LXI  H, 00000h  ; нач.адрес
            LXI  SP,00000h  ; свой указатель на стек
    L_LPF:  POP  D          ; считываем из стека два байта
            MOV  A, E
            CPI  0FFh       ; если младший байт прочитанного не равен 0FFh
            JNZ     L_FERR  ; выход из цикла с сообщением
            INX  H          ; адрес +1
            MOV  A, D
            CPI  0FFh       ; если старший байт прочитанного не равен 0FFh
            JNZ     L_FERR  ; выход из цикла с сообщением
            INX  H          ; адрес +1
            MOV  A, L
            ORA  H
            JNZ     L_LPF   ; зациклено, пока адрес не обнулится
            XRA  A          ; обнуляем аккумулятор
            OUT     010h    ; отправляем в порт -- отключаем КД
            LHLD    L_SAVE  ; считать сохранённый указатель на стек в HL
            SPHL            ; восстанавливаем SP
            EI              ; разрешаем прерывания
            LXI  D, L_TEXT4 ; сообщение о переходе к другому банку КД
            MVI  C, 009h
            CALL 5          ; вывод сообщения
            JMP     L_FNC   ; цикл поиска
    ;
    L_FERR: STA     L_EBYT  ; сохраняем найденный байт
            SHLD    L_EADR  ; сохраняем адрес
            LXI  D, 0FFFFh  ; очищаем ячейку
            PUSH D
            XRA  A          ; обнуляем аккумулятор
            OUT     010h    ; отправляем в порт -- отключаем КД
            LHLD    L_SAVE  ; считать сохранённый указатель на стек в HL
            SPHL            ; восстанавливаем SP
            EI              ; разрешаем прерывания
            POP  D          ; считываем ссылку (для удаления её из стека)
            LXI  D, L_TEXT2 ; сообщение об ошибке по адресу
            MVI  C, 009h
            CALL 5          ; вывод сообщения
            LHLD    L_EADR  ; читаем найденный адрес
            CALL    L_BHEX  ; выводим старший байт адреса в шестнадцатиричном виде
            MOV  H, L
            CALL    L_BHEX  ; выводим младший байт адреса в шестнадцатиричном виде
            LXI  D, L_TEXT3 ; сообщение о считанном байте
            MVI  C, 009h
            CALL 5          ; вывод сообщения
            LDA     L_EBYT  ; читаем найденный байт
            MOV  H, A
            CALL    L_BHEX  ; выводим считанный байт в шестнадцатиричном виде
            RET             ; завершаем поиск
    ;
    L_SAVE: .dw 0000h
    L_TEXT: .db 0Dh, 0Ah, "-- konec testa --$"
    L_TEXT1:.db 0Dh, 0Ah, "-- o~istka kd wypolnena --$"
    L_TEXT2:.db 0Dh, 0Ah, "o{ibka po adresu $"
    L_TEXT3:.db ", s~itan bajt: $"
    L_TEXT4:.db 0Dh, 0Ah, "perehod k sledu`}emu"
            .db " banku kd $"
    L_TEXT5:.db 0Dh, 0Ah, "i}em bajt na kd...$"
    L_TEXT6:.db 0Dh, 0Ah, "ni~ego ne na{li. :-)"
            .db " prodolvaem test.$"
    L_DTST: .db 01Ch  ; 00011100b -- вкл. 3 банк как стек на КД
            .db 018h  ; 00011000b -- вкл. 2 банк как стек на КД
            .db 014h  ; 00010100b -- вкл. 1 банк как стек на КД
            .db 010h  ; 00010000b -- вкл. 0 банк как стек на КД
            .db 000h  ; конец
    L_DTOZU:.db 0E3h  ; 11100011b -- вкл. 3 банк как ОЗУ 8000h-FFFFh
            .db 0E2h  ; 11100010b -- вкл. 2 банк как ОЗУ 8000h-FFFFh
            .db 0E1h  ; 11100001b -- вкл. 1 банк как ОЗУ 8000h-FFFFh
            .db 0E0h  ; 11100000b -- вкл. 0 банк как ОЗУ 8000h-FFFFh
            .db 000h  ; конец
    L_EADR: .dw 0000h
    L_EBYT: .db 00h
            .END
    [свернуть]

    Окончательный вариант схемы КД сделаю и выложу тут чуть позже... Хотя, он мало отличается от предыдущего.

  6. #86

    Регистрация
    20.06.2007
    Адрес
    С.-Петербург
    Сообщений
    4,308
    Спасибо Благодарностей отдано 
    1,034
    Спасибо Благодарностей получено 
    819
    Поблагодарили
    490 сообщений
    Mentioned
    26 Post(s)
    Tagged
    0 Thread(s)

    По умолчанию

    Поздравляю! Следующим этапом дисковод? Или дисковод уже есть?
    Больше игр нет

  7. #87

    Регистрация
    06.02.2018
    Адрес
    г. Волгоград
    Сообщений
    1,067
    Спасибо Благодарностей отдано 
    585
    Спасибо Благодарностей получено 
    472
    Поблагодарили
    254 сообщений
    Mentioned
    2 Post(s)
    Tagged
    0 Thread(s)

    По умолчанию

    Цитата Сообщение от svofski Посмотреть сообщение
    Поздравляю! Следующим этапом дисковод? Или дисковод уже есть?
    Спасибо.
    Не, не хочу что-то возиться с дискетами... Думаю о подключении жесткого диска -- у меня как раз завалялся такой вот IDE на 64 мегабайта:

    Transcend 64Mb IDE


    Где-то ещё его применить, из-за малого объёма, не получится, а для Вектора будет в самый раз.
    Последний раз редактировалось Improver; 13.07.2022 в 16:08. Причина: заменил ссылку на картинку

  8. #88

    Регистрация
    20.06.2007
    Адрес
    С.-Петербург
    Сообщений
    4,308
    Спасибо Благодарностей отдано 
    1,034
    Спасибо Благодарностей получено 
    819
    Поблагодарили
    490 сообщений
    Mentioned
    26 Post(s)
    Tagged
    0 Thread(s)

    По умолчанию

    Твердость диска это хорошо, но для Вектора есть некоторое количество программ, хотя наверное не очень большое, которые общаются с контроллером дисковода напрямую. В основном это демки, конечно.

    У меня еще были тайные помыслы сделать простой адаптер SD-карт. Чтобы он был железно прост и потому легко повторим. Опять же, блаженные пуристы, не зная ничего про контроллер флеша в SD-карте, будут думать, что их дисковод не сложнее их компьютера (спойлер: все равно они будут заблуждаться). А со стороны Вектора написать для него драйвер для МикроДОС-а и, может быть, загрузчик. Но я даже не пробовал задуматься, что на самом деле потребуется для такого проекта.
    Больше игр нет

  9. #89

    Регистрация
    06.02.2018
    Адрес
    г. Волгоград
    Сообщений
    1,067
    Спасибо Благодарностей отдано 
    585
    Спасибо Благодарностей получено 
    472
    Поблагодарили
    254 сообщений
    Mentioned
    2 Post(s)
    Tagged
    0 Thread(s)

    По умолчанию

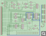
    Вот проверенная работающая схема КД:
    Нажмите на изображение для увеличения. 

Название:	kd_sram11_2.jpg 
Просмотров:	321 
Размер:	22.8 Кб 
ID:	67187

    Изменения по отношению к предыдущей версии:
    - заменена микросхема Д4 на 74АВТ240
    - вернул блокировку сигнала CAS -- на ошибки КД это никак не влияет, но пригодится при совместной работе с другими дисками.

    Архив со схемой, разводкой платы и гербер-архивом платы, урезанной до 100х94мм: kd_sram11_2.7z

    - - - Добавлено - - -

    Цитата Сообщение от svofski Посмотреть сообщение
    Твердость диска это хорошо, но для Вектора есть некоторое количество программ, хотя наверное не очень большое, которые общаются с контроллером дисковода напрямую. В основном это демки, конечно.
    Меня это не сильно пугает. Понадобится дисковод -- сделаю потом... Кстати, появилась ещё пара идей, чем заняться в выходные: во-первых, подключить батарейку к памяти КД, чтобы не терять данные при выключении, разводка-то уже вся есть. Думаю, для начала попробовать простую CR2032. Во-вторых, попробовать подключить второй КД к первому. Можно сделать его так, чтобы работал только в режиме "стек" -- замены ОЗУ хватит и с одного диска. Естественно, надо будет что-то придумывать с ОС, или написать свою програмку-копировщик с одного КД на другой.

    У меня еще были тайные помыслы сделать простой адаптер SD-карт. Чтобы он был железно прост и потому легко повторим. Опять же, блаженные пуристы, не зная ничего про контроллер флеша в SD-карте, будут думать, что их дисковод не сложнее их компьютера (спойлер: все равно они будут заблуждаться). А со стороны Вектора написать для него драйвер для МикроДОС-а и, может быть, загрузчик. Но я даже не пробовал задуматься, что на самом деле потребуется для такого проекта.
    Тоже интересная идея. А начать её можно с драйвера FAT для Вектора, чтобы можно было отформатированные на PC дискетки читать, а потом уже переходить к SD... Это если не делать обращение к SD аппаратным, эмулирующим ту же дискету.

  10. #90

    Регистрация
    06.02.2018
    Адрес
    г. Волгоград
    Сообщений
    1,067
    Спасибо Благодарностей отдано 
    585
    Спасибо Благодарностей получено 
    472
    Поблагодарили
    254 сообщений
    Mentioned
    2 Post(s)
    Tagged
    0 Thread(s)

    По умолчанию

    Для тех, кто пока не заменил загрузчик на Векторе (как я) на более новый, сделал запуск системы с КД в виде отдельной программки:

    Исходники на ASM

    Собственно загрузчик, стартует с адреса 7E00h, указанного в первой строке:
    Код:
           .ORG    07E00h
    L_7E00: LXI  H, 0FF00h  ; проверка наличия КД
    	SHLD    0DED5h
    	XRA  A
    	STA     0DED2h
    	STA     0DED3h
    	INR  A
            STA     0DED4h
            CALL    L_0576
            CALL    Lx04E8 ; проверка наличия OS.COM
            JZ      L_7E00 ; возврат.
                           ; переход на загрузку с КД
    L_050C: LXI  H, 00100h
            SHLD    0DED5h
            MOV  B, H
            LXI  H, 0FF10h ; ссылка на первую запись в директории на КД +10h
    L_051E: MVI  C, 010h   ; <<<---- цикл
    L_0520: MOV  A, M
            ORA  A
            JZ      0100h ; --------->>>>>>>>> запуск системы
            PUSH PSW
            PUSH H
            STA     0DED3h
            MVI  A, 001h
    L_0553: STA     0DED4h
            PUSH PSW
            CALL    L_0576
            JZ      L_0562
            MVI  A, 0FFh
            STA     0DED2h
    L_0562: POP  PSW
            LHLD    0DED5h
            LXI  D, 00080h
            DAD  D
            SHLD    0DED5h
            INR  A
            CPI     009h
            JNZ     L_0553
            POP  H
            POP  PSW
            MOV  A, B
            ADI     004h
            MOV  B, A
            LDA     0DED2h
            ORA  A
            JNZ     L_7E00 ; что-то не так.... сброс.
            INX  H
            DCR  C
            JNZ     L_0520
            CALL    L_04E9 ; проверка наличия OS.COM
            JZ      0100h  ; ------>>>>>>> запуск 2
            LXI  D, 0010h
            DAD  D
            JMP     L_051E
    ;
    L_0576: PUSH B
            PUSH D
            LXI  H, 00000h
            DAD  SP
            SHLD    0DED0h
            LDA     0DED4h
            LXI  D, 0FF80h
            LXI  H, 00400h
    L_05B8: DAD  D
            DCR  A
            JNZ     L_05B8
            XCHG
            LDA     0DED3h
            CMA
            CPI     0FCh
            JNC     L_05C9
            SUI     010h
    L_05C9: SUI     004h
            MOV  L, A
            RLC
            RLC
            ANI     0FCh
            MOV  H, A
            MOV  A, L
            MVI  L, 000h
            DAD  D
            RLC
            RLC
            RLC
            RLC
            ANI     00Ch
            PUSH B
            MOV  C, A
            MVI  A, 010h
            ORA  C
            POP  B
            DI
            OUT     010h    ; подключаем КД
            SPHL
            LHLD    0DED5h
            XRA  A
            MVI  C, 020h
    L_058C: POP  D          ; грузим в цикле
            ADD  E
            ADD  D
            MOV  M, E
            INX  H
            MOV  M, D
            INX  H
    ;
            POP  D
            ADD  E
            ADD  D
            MOV  M, E
            INX  H
            MOV  M, D
            INX  H
    ;
            DCR  C
            JNZ     L_058C
            MOV  C, A
            MVI  A, 000h   ; отключаем КД
            OUT     010h
            LHLD    0DED0h
            SPHL
            EI
            MOV  A, C
            PUSH PSW
            PUSH D
            LXI  H, 00000h
            DAD  SP
            SHLD    0DED0h
            LDA     0DED3h
            MOV  L, A
            MVI  H, 000h
            DAD  H
            DAD  H
            DAD  H
            DAD  H
            MVI  A, 0F0h
            ADD  H
            MOV  H, A
            LDA     0DED4h
            DCR  A
            ADD  A
            ADD  L
            MOV  L, A
            MVI  A, 01Ch ; подключаем КД
            DI
            OUT     010h
            SPHL
            POP  D
            MVI  A, 000h ; отключаем КД
            OUT     010h
            LHLD    0DED0h
            SPHL
            EI
            XCHG
            POP  D
            POP  PSW
            CMP  H
            JNZ     L_061D
            SUB  L
            JZ      L_061E
    L_061D: MVI  A, 0FFh
    L_061E: POP  D
            POP  B
            RET
    ;
    Lx04E8: MVI  A, 000h
            JNZ     L_04FE
            LXI  H, 0FF00h
    L_04E9: PUSH H
            LXI  D, L_0500 ; ссылка на строку "OS    COM"
            MVI  C, 00Ch
    L_04EF: LDAX D
            CMP  M
            MVI  A, 000h
            JNZ     L_04FD
            INX  D
            INX  H
            DCR  C
            JNZ     L_04EF
            DCR  A
    L_04FD: POP  H
    L_04FE: ORA  A
            RET
    ;
    L_0500:.db 000h  ; <_>
           .db 04Fh  ; <O>
           .db 053h  ; <S>
           .db 020h  ; < >
           .db 020h  ; < >
           .db 020h  ; < >
           .db 020h  ; < >
           .db 020h  ; < >
           .db 020h  ; < >
           .db 043h  ; <C>
           .db 04Fh  ; <O>
           .db 04Dh  ; <M>
           .END
    Программка-перемещалка для возможности запуска с адреса 0100h
    Код:
            .ORG    00100h
    L_0100: LXI  H, 0038h    ; адрес для ПП прерываний RST7
            MVI  A, 0C9h     ; записываем туда код RET
            LXI  H, 013Ch    ; сколько
            LXI  D, L_1000+3 ; откуда
            LXI  B, 07E00h   ; куда
    L_018C: LDAX D           ; переброска данных
            STAX B
            INX  D
            INX  B
            DCX  H
            MOV  A, L
            ORA  H
            JNZ     L_018C
    L_1000: JMP     07E00h   ; запускаем то, что перебрасывали
    ;
            .END
    Инструкция по сборке:
    1. Компилируем оба фрагмента
    2. Копируем бинарники в один файл, сначала модуль перемещения, а потом загрузчик, например, так:
    Код:
    copy /b MOVER.obj+BOOTKD.obj BOOTKD.rom
    [свернуть]
    Архив с откомпилированным и собранным загрузчиком: BOOTKD.7z
    После загрузки просто запускаем по БЛК-СБРОС и если на КД записана ОС, то она сразу стартует.

    Сам код взял из загрузчика BOOT45, сильно не оптимизировал, почти всё оставил, как было, главное -- он работает.

Страница 9 из 19 ПерваяПервая ... 5678910111213 ... ПоследняяПоследняя

Информация о теме

Пользователи, просматривающие эту тему

Эту тему просматривают: 1 (пользователей: 0 , гостей: 1)

Похожие темы

  1. ПК8000 - Софт: Старый и Новый
    от ivagor в разделе ПК8000
    Ответов: 344
    Последнее: 08.11.2025, 06:55
  2. Старый-Новый Язык Noahsoft PL65
    от ezswift в разделе Atari
    Ответов: 25
    Последнее: 19.04.2023, 09:32
  3. Новый старый ZX-Next: сборка, тестирование, производство.
    от ZXFanat в разделе Несортированное железо
    Ответов: 51
    Последнее: 01.10.2011, 08:41
  4. про новый-старый спектрум
    от xailar в разделе ZX Концепции
    Ответов: 3
    Последнее: 06.12.2010, 10:42
  5. ПК8000 - Квазидиск
    от Mick в разделе ПК8000
    Ответов: 86
    Последнее: 13.10.2008, 19:17

Ваши права

  • Вы не можете создавать новые темы
  • Вы не можете отвечать в темах
  • Вы не можете прикреплять вложения
  • Вы не можете редактировать свои сообщения
  •