Latish, касательно степени турбирования, коротенькая программка с показометром, есть во 2 номере zx-format.
Вид для печати
Latish, касательно степени турбирования, коротенькая программка с показометром, есть во 2 номере zx-format.
Спасибо!
P.S. Вчера делал замену корпусов ру5 на 41256 и наткнулся на глюк в плате: Если 'пожмякать' или постучать в регионе DD39 и ОЗУ при работающем спеке, происходит красивый, чистый 48к сброс с красными линиями на чёрном экране с переходом в 48к режиме.
Т.к. плата досталась мне с запаянными озу, то раньше сам перепаивал на панельки и мучился с озу и заметил что в том регионе плата чувствительна к деформациям, на сброс или зависон. Где то наверное сопля или холодная пайка...
Вот думаю, что схемотехнически может вызывать сброс в 48к... Хочется найти и устранить данную неполадку.
Latish, стоит осмотреть дороги на предмет микротрещин и исключить лопнувшую металлизацию в переходном отверстии.
Latish, неплохая подборка тестовых программ, лежит на virtula tr-dos.
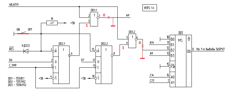
Решил расширить озу на своём пентагоне до 512к по схеме ВМГ она же с спектрофона. Возникли не понятные проблемы, но перед тем как описывать, хочу понять правильно ли я понимаю работу схемы...
Вложение 79579
После того как заменили озу чипы, поменяли местами В15 и С35, А10 и С34, на В14 подали "землю".... Собрали и подключили MUX(КП12), и на его вход 12н и место сигнала A9' подать ноль(землю), то спектрум должен полноценно продолжать работать в 128к режиме??
https://forum.cxem.net/applications/....php?id=219547
И учесть, что нумерация адресов и данных сдвинута на единицу.
Это как??? Не совсем понял.... Если можно более подробнее - на пальцах так сказать)
В описаний по расширению, не было написанно что нужно свигать нумерацию адресов и данных... Да и мне самому не понятно как это сделать. Я не силён в спектрумах, работаю по схемам.
Суть моего вопроса выше, была такова, что правильно ли я понимаю что на доработанном пентагоне с 512к, если переключить тумблер на 128к, то на ТМ2 идёт ноль, из за чего на оба элемента ЛЕ1 идут единицы, следовательно в режиме 128к A9' и на 12н КП12 подаётся ноль... На основе этого, если это так, сделать вывод что для запуска новых озу чипов с задействованной первой ногой но в 128к режиме, хватает только одной КП12 с заземленной 12 ногой и землёй на A9'...
Схема на которую вмг ссылается нумерует адреса и даты не с А0..., а с А1, как и не с Д0, а с Д1.
Ах вот оно что!!! Спасибо огромное! Сам бы до этого не додумался.... Уже начял грешить на то что место РУ7 у меня буржуйские КМ41256..... ; Хотя с заземлённой 1ой ногой как РУ5 в штатном 128к варианте они работают хорошо...
P.S. Ещё спрошу, если вы хорошо разбираетесь в вопросе: Я делаю по схеме ВМГ где нужно поменять местами: В15 и С35, А10 и С34....
В то же самое время, по очень схожей схеме расширения, где на КП12 подаются те же сигналы что у ВМГ, в описаний пишется что у спектрумовских MUXов местами нужно менять B11 и C35, A8 и C34...
http://www.zxpress.ru/article.php?id=13588&lng=eng
Почему так? Есть ли разница?
Ещё раз спасибо.
Ну я не такой уж и спец, вторую схему не видел.
По ВМГ делали многие, и про нумерацию не раз писалось.
Я ВМГ больше доверяю.
Ура, 512к заработали!:v2_dizzy_roll: Ещё раз спасибо gdv2002
Latish, вы большой молодец! Вот приятно наблюдать за человеком, который что-то делает и у него получается!
Кто нибудь может поделится прошивкой с TRDOS 5.04T?
смотри в эмуле Unreal http://dlcorp.nedopc.com/download/file.php?id=3013
ромы на любой вкус на speccy4ever.speccy.org
А зачем? Лучше сделать вместо этого сброс в Gluk. Всего три провода и четыре дорожки перерезать:
https://zx-pk.ru/attachment.php?atta...9&d=1296065034
Хмм..., интересно, подумаю. Спасибо.
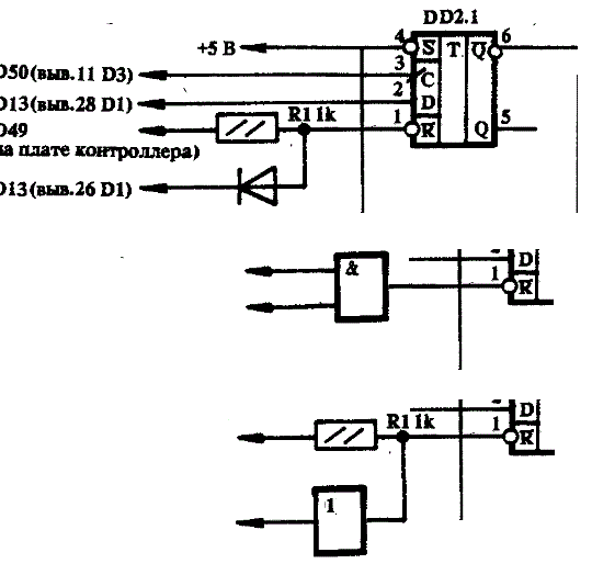
P.S. И так, следующая доработка это турбо. Делать буду по схеме альбома, она же радиолюбитель '94. В форуме читал что на некоторых машинах плохо работает сброс..., из за диода по причине разных уровней. Есть мысль заменить диод логикой, только вот думаю как правильнее: сделать буфер заменив только диод или поставить 2И вместо диода и резистора....
Вложение 79584
Ессно 2И
Говоря о плеерах.... Помимо mod's player от Cobra, есть ли ещё другие mod проигрыватели для Covox/Soundrive? Или он единственный....
tushkan, вроде как доп память, поддерживается рядом дисковых копировщиков. Костылями, для организации подобия электронного диска. И тремя с половиной игровых программ (версия черного ворона со встроенным редактором уровней, homer simpson 2, архаичная страна мифов, например).
Цимес в том, что такой апгрейд на классической плате, был и остается возможен малой кровью. Установил на штатные места РУ7 или их аналог, горстка доп. корпусов вторым этажом, и моток МГТФ. Чем городить вместо двух линеек РУшек, мегабайтную СИМовницу. В особенности, для аутентичной платы из 90-х, так себе затея.
А, вообще, 512 Кб Пентагон, хоть и атавизм, но вполне стандартизированный. Ибо, поздние ревизии юзают переключение верхней памяти через по другому организованную дешифрацию портов управления памятью.
НУЖНА ПОМОЩЬ! Изготовил 512к дешифратор, для теста был припаян к спеку длинными проводами и висел в воздухе. Начал упаковывать и укорачивать провода. Плата была предусмотрена для установки под столбцами озу. Каждый раз после смены проводка проверял на работоспособность....
Когда начались работы в раёне DD63, DD64 появились первые проблемы, при входе в TRDOS иногда уходил в сброс..., думал холодняк. Чем больше проводков было уложено, тем больше проявлялась не стабильность. Особенно - как казалось у холодного спека, после работы менее минуты как правило всё было ок. Закончил монтаж, в TRDOS практически не реально зайти. Пропаял DD61-64, ничего не помогло. На сопли всё просмотрел.
По итогу глюк не однородный: То сброс при входе в TRDOS, то заходит но сам через пару секунд в строке A> выкидывает цветной синклеровский лого как выше где BETA128, и спустя секунды в сброс. Если не сбрасывается то либо, даёшь там list или run и как только начинает работать привод уходит в сброс, либо O OK, 0:1, иногда N Statement lost, 0:254.... Реже C Nonsense in BASIC, 0:1
После долгих исследований понял что Прогретому спеку нравится крокодил массы щупа осциллографа на кондёре DD64 или если взять плату на ладонь, тогда глюка нет. И как только успел загрузиться boot, щуп или ладонь можно убирать спек работает..., можно запустить допустим тест памяти AUMT и плату можешь изгибать, стучать, лапать, дешифратор и проводку дёргать как хочешь, всё работает. Демку запустил где подгрузка с диска, всё работает...
Напаял провод 'петлю' 20см с 7й ноги к земле - стало ещё хуже. ; По итогу пришёл к выводу что дело не в холодняке или соплях. Какие то наводки на, или с проводов дешифратора...., но проблема исключительно при входе в trdos, либо началом чтения с диска.
Иногда может случиться что спек делает сборс во время когда массой щупа осцилла цепляюсь к кондёру на DD64. Ещё заметил что проблема не в физической температуре платы. Допустим, я нацепил щуп на кондёр, прошло время и спек заработал. Можно кнопкой сбрасывать и загружать с дискеты пока плохо станет. Но стоит выключить БП спеку даже со всем прицепленным щупом допустим на минуту, при включений проблемы будут снова, но стоит обождать, как спек начнёт уже заходить в трдос и через чуток уже полноценно работать..... И пока не выключать от сети более чем на минуту, всё будет работать.
В общем бред. Если я правильно помню, то в раёне DD61-64 реализован так сказать software reset и проблема где то в этом месте, но я ума не прикладываю где искать проблему.
На фото дешифратор на плате и желтый провод с земли DD64 от которого стало хуже.
Вложение 79587
update: Только что при запущенной демке удалось сделать зависон спека - на моё огромное удивление спек кнопкой не уходил в сброс, ждал... высвечивая цветные кубики на экране и как вдруг стал корректно отображать последую картину с демки! Тыкал я сброс по несколько раз..., который красиво отображался на черном экране как у 48к спека с красными линиями..... но либо сразу либо спустя время опять стал отображать последний кадр демки..... И только после выкл/вкл питания всё встало в норме. ; Да я знаю что 41256 долго сохраняют информацию но удивлён что спек толком не сбрасывался кнопкой
.
Latish, на классической плате Пентагона, довольно остро стоит вопрос хлама по питанию. В особенности, при добавлении в схему лишних корпусов. Приходилось добавлять блокировочных ёмкостей и утолшать дорожки питания (видел вариант с расчпокиванием схемы на три куска и запитыванием каждого из них через отдельный стабилизатор на КРеНке).
Также, не исключаю наводки на узел выборки ПЗУ TR-DOS. Довольно длинные дорожки рядом с вашей платкой, идут на аг3 отвечающий за вход по кнопке magic.
А для чего?
Банально ведь, что популярность платформы определяется наличием разнообразного ПО. Этим спектрум в свое время и завоевал рынок.
Поэтому, скажем, апгрейд 48к до 128к - вполне понятное и осмысленное действие, независимо от того, какой это кровью. Т.к. при 128к открывается море дополнительного софта.
Но расширять 128к до 512к, 1024к и прочее - зачем? ПО, как я понимаю, нет и не предвидится.
Да и, между нами говоря, трудно представить, какое это могло бы быть ПО, которому это нужно. Очевидно - более "тяжелые" игрушки с более навороченной графикой - но тогда надо уже поддержку других видеорежимов, а не просто доп. странички памяти. Да и не по-классике это уже....
Ну это так, в порядке оффтопа, автор безусловно волен расширять память хоть до 8Гб))
tushkan, ну, как бы, для дополнительных графических режимов 1 мб слотового Пентагона - существует в природе с пяток игр.
Вопрос, целесообразности - риторический. К примеру, для аппаратной мульки flash-color мне известна, вообще, только одна игра.
Хранение в лишних страницах памяти графики, не единственное ее использование. Более рациональным видится, хранение карты игрового мира в более-менее сложной игре.
Заменил процессор Goldstar ZS8400A на ГДРовский 80A-MME, проблема с TRDOSом пропала, всё работает как часы..., однако с 80А по середине экрана проскакивают беготня полосок 1*8 пикселей, их мало, по времени очень короткие.. Странно что у Голдстара мух на экране не было, хотя сам глючил с трдосом - я эго остужал в холодильнике, тогда ничего не помогало, ни щуп ни пальцы, вход в трдос->сброс, по мере нагрева ситуация улучшалась...
Выдрал с донора ST Z8400AB1 - Всё работает чётко и без помех на экране.
Уважаемый null_device, попрошу сделать апдейт вашим выводам, если такие уместны.... или смотреть питание и линий на АГ3. Спасибо.
UPDATE: Заблочил дешифратор на 128к режим и начал отпаявать все в 128 режиме не задействованные провода, припаял землю где была до этого, отодвинул плату, всё разпотрошил.... - Ситуация без изминений...
Начал курить и вспоминать..... 80-ММЕ я не пользовался т.к. он странный, демку может крутить всю ночь но вот по тест128 пзу, спустя пару часов, когда хорошо прогрелся камень, вылетал в ошибку озу, притом каждый раз по другому адресу,,, и мухи на экране возможно были и тогда, просто не обращал внимание...., следовательно дешифратор 512к возможно тут не причём.... Стал пользоватся Голдстаром, камень горячее на 10С, но тест128к мог крутить без збоев всю ночь..., но если хорошо вспомнить, то возможно уже и до 512к он иногда при холодном спектруме если сразу заходил в трдос то был черный экран и сброс...., но т.к. это было редко и спустя 5-10с работы спека уже всё было ок, то я на это не обращал внимание. А тут напаяв 512к крутя AUMT по ночам, возможно камень начал умирать., т.к. с холодильника он достоверно даже не глючил при входе в трдос, сразу сброс...., пока прогреется...
Пока что мне ситуация выглядит что у меня просто на руках два проца с 'приветом', т.к. ST идеально пашет даже с холодильника....
Единственное чего не могу сообразить, стоит ли перемонтировать дешифратор в другое место чтоб провода были расположены по другому или оставить как есть....?...
Вообщем содрал я дешифратор, вернул обратно штатный 128к режим...
*'мухи' на 80А-ММЕ действительно присутствуют(значит ранее не заметил), дешифратор был не причём...
*Голдстар по прежнему капризнячиит..., на холодном вход в трдос приводит к сбою....
И Вродебы можно былоб вопрос закрыть, т.к. вся паника и возня из за процессора.., но сюрприз!! - Если 41256 заменить обратно на РУ5, Голдстар в трдос заходит и после остужение в холодильнике)))
P.S.Надо отдохнуть, потом припаять обратно 512к дешифратор, пусть работает с ST Z8400AB1, коль уж система не глюичит, жаль однако что Голдстар своим глюком сбил с толку и много работы в пустую...
А блокировочники то все стоят?
Latish, как понял, имеет место проблема стабильной работы платы в целом. И вдобавок, работоспособности процессора.
Latish, беда с питанием, не более, чем одна из больных тем классической платы Пентагона. Это уже давно, секрет Полишинеля.
Помимо этого, она может быть собрана на пределе работоспособности (использованы те серии микросхем, что были под рукой), и любое вмешательство в схемотехнику, дистабилизирует работу такой платы.
Сюда же можно отнести использование зарубежных микросхем логики. Многие из них, являются не более чем функциональными аналогами отечественных чипов (либо, наоборот, не суть). И в схеме могут работать иначе при замене их в лоб.
Понятно.
В общем напаял ещё кучу конденсаторов, с горкой залил линий питания оловом. Ввёл доп. линий питания процессору и между контурами сводя звездой в одну точку, в итоге просадка на линиях по диогнали, на озу или bdi под нагрузкой менее 10мВ.
В сухом остатке ситуация не изменилась. Голдстар холодный при входе в трдос уходит в сброс пока подогреется, от 80А-ММЕ так же само по середине экрана чуть мерцают мухи и после 2ч работы тест128к пзу даёт сбой по рандомному адресу, хотя AUMT или UMT может крутить вечно без ошибок.
Т.к. в принципе система под нагрузкой часами может работать стабильно то ли демка, aumt или проигрывание Covox, не вижу смысла копать непонятно что, да и не соображаю что ещё..
Собрал обратно 512к, всё чётко, AUMT работает уже 3й час.., ну и хер с этими аномалиями...
Лучше соберу турбо, тогда видо будет что там с стабильностью....
Latish, после сборки схемы турбирования процессора, вероятно возникнет вопрос замены самого процессора (не все 4 МГц стабильно работают).
По ранее написанному, предположу, что ошибки вносят зарубежные чипы памяти (на ру5 проблем нет). Либо, не совсем исправен какой-то из чипов, либо не совсем удачно выбран цикл регенерации (обращения к памяти).
И так. Сделал Турбо, по схеме радиолюбитель '94(она же с альбома)... ; Вроде что то работает, на экране помех нет(и без конденсатора С1 на 100пф), тест AUMT крутится без сбоев, спек в режиме турбо стартует исправно, AY играет нормально, но есть три не понятки:
1. Не понятка INT: в режиме турбо тест v4.3 показывает что инт находится почти по середине экрана, далеко от фирменного и пентагоновского. Тест от Ковалевского запускается но вообще ничего не показывает. (У меня длинна INTa формируется с дополнительным ТМ2 по M1 и IORQ)
Как я понимаю, проблема не в длительности самого INTa а в его местонахождении...
Вопрос: При турбирований пентагона это так положено быть? Или у меня что то не правильно работает и надо исправлять...
2. Проблема Сброса в НЕ турбо режиме: В турбо режиме всё чётко стартует и сбрасывается, но в НЕ турбо приходится много раз нажимать ресет... Проблема пропадает если отпаять WAIT от процессора. ; После изучения вопроса, выявил что ситуациях когда после нажатия сброса процессор не запустился, это возможно по причине что узел формирования WAIT в турбо схеме как то не вовремя сформировал WAIT сигнал, то ли слишком рано то ли поздно, то ли.....
Поставил другой процессор(он в турбо не стартует), сброс в НЕтурбо практически всегда 9 из 10ти раз.
Вопрос: Что думать по этому поводу???
P.S. В турбо схеме место резистора и диода использую элемент ЛИ1, т.к. диод и резистор не слишком хорошо работали.....
3. Мусор на шине данных в режиме турбо. Об этом ругается тест v4.3, да и в режиме матраса, бегают мухи по полосам. Пробовал подымать питание до 5.5В, мух стало меньше..... Процессор у меня на 4мгц
Вопрос: Правильно ли понимаю что нужно менять процессор на более быстрый? Или всё же проблема в самом спектруме...
-----
В целом спек работает стабильно, правда в турбо режиме некоторые демки не запускаются, предполагаю что это из за сигнала INT....