User Tag List

Страница 22 из 51 ПерваяПервая ... 181920212223242526 ... ПоследняяПоследняя
Показано с 211 по 220 из 510

Тема: Платы Profi 5.04+

  1. #211

    Регистрация
    01.01.2009
    Адрес
    Донецк, Украина
    Сообщений
    3,260
    Спасибо Благодарностей отдано 
    35
    Спасибо Благодарностей получено 
    9
    Поблагодарили
    8 сообщений
    Mentioned
    2 Post(s)
    Tagged
    0 Thread(s)

    По умолчанию

    Цитата Сообщение от Mad Killer/PG Посмотреть сообщение
    выиграем совместимость со старыми платами. Имхо.
    а ее терять-то вроде никто и не собирался...

  2. #211
    С любовью к вам, Yandex.Direct
    Размещение рекламы на форуме способствует его дальнейшему развитию

  3. #212

    Регистрация
    01.09.2006
    Адрес
    Харьков
    Сообщений
    503
    Спасибо Благодарностей отдано 
    0
    Спасибо Благодарностей получено 
    0
    Поблагодарили
    0 сообщений
    Mentioned
    0 Post(s)
    Tagged
    0 Thread(s)

    По умолчанию

    Дмитрий, Mad Killer/PG, наверное о планах занять порты модема под руление флешкой. только мне кажется, что первое - мало кто его живьем видел, и второе - даже если у нескольких человек он и есть, то шансы, что его пользуют, просто микроскопические.

  4. #213

    Регистрация
    24.07.2008
    Адрес
    г. Курган
    Сообщений
    2,062
    Спасибо Благодарностей отдано 
    10
    Спасибо Благодарностей получено 
    17
    Поблагодарили
    17 сообщений
    Mentioned
    1 Post(s)
    Tagged
    0 Thread(s)

    По умолчанию

    Я думаю что их было выпущено штук 5, не больше, тестовая партия, так сказать. Дешифратора этих портов в схеме ведь нет? А раз нет, то особо за них и держаться не стоит. Т.е. можно сделать и иные порты, главное что бы в минимум деталей и максимум совместимости.

    Скрытый текст

    Profi 5.06 1024K 12Mhz (кварц на 24), палитра, COM-порт, часы, hdd, covox, программатор
    ZX-Spectrum +3, ZX-Spectrum +2B, ZX-Spectrum +2, ZX Spectrum 48, ZX Spectrum 48+
    ZX Evolution Rev B.
    Color 48 + Beta Disk Interface +FDD+YM2149F
    Орель-08БК
    Pentagon-48 (недоссобранный кем-то)
    Pentagon-128 (полуубитый)
    Кворум-128 (в ремонте)
    Магик-05 (в ремонте)
    Robotron 1715
    Корвет ПК8020 и ПК8010
    Amstrad CPC 464
    Amstrad CPC 6128
    [свернуть]

  5. #214

    Регистрация
    01.09.2006
    Адрес
    Харьков
    Сообщений
    503
    Спасибо Благодарностей отдано 
    0
    Спасибо Благодарностей получено 
    0
    Поблагодарили
    0 сообщений
    Mentioned
    0 Post(s)
    Tagged
    0 Thread(s)

    По умолчанию

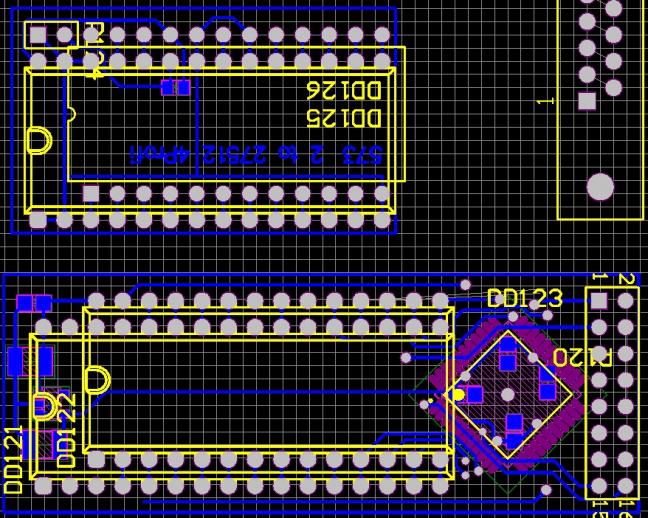
    разрисовал плату с симами... и даже в двух вариантах.
    в аттаче вид переходников ПЗУшек...
    завтра проверю, и можно начинать собираться в барахолке...

    в адаптере ПЗУ и симов применены epm3032 в tqfp для сокращения наслоений дискретной логики и гибкости конфигурирования. как можно прикинуть по приведенной иллюстрации, длина ПЗУшечной платы получается немного больше DIP-40.
    Миниатюры Миниатюры Нажмите на изображение для увеличения. 

Название:	flash_pcb.jpg 
Просмотров:	245 
Размер:	103.2 Кб 
ID:	23306  
    Последний раз редактировалось garlands; 24.12.2010 в 20:34.

  6. #215

    Регистрация
    01.01.2009
    Адрес
    Донецк, Украина
    Сообщений
    3,260
    Спасибо Благодарностей отдано 
    35
    Спасибо Благодарностей получено 
    9
    Поблагодарили
    8 сообщений
    Mentioned
    2 Post(s)
    Tagged
    0 Thread(s)

    По умолчанию

    garlands, ура! наконец-то заюзаю ошибочно купленные epm3032atc44 хотя на одну я уже губу раскатал, а хотя мне переходник ПЗУ-то и не шибко нужен.

  7. #216

    Регистрация
    01.09.2006
    Адрес
    Харьков
    Сообщений
    503
    Спасибо Благодарностей отдано 
    0
    Спасибо Благодарностей получено 
    0
    Поблагодарили
    0 сообщений
    Mentioned
    0 Post(s)
    Tagged
    0 Thread(s)

    По умолчанию

    кстати. хорошие новости. если изначально планируется устанавливать симм, то можно не паять D55, при этом этот мультиплексор оказывается в CPLD, и получается всего 5 точек подключения проводом:
    5D55
    4D55
    3D55
    4D22 (единственный длинный провод через всю плату)
    4D61

  8. #217

    Регистрация
    16.12.2009
    Адрес
    Харьков
    Сообщений
    4,735
    Спасибо Благодарностей отдано 
    365
    Спасибо Благодарностей получено 
    378
    Поблагодарили
    241 сообщений
    Mentioned
    11 Post(s)
    Tagged
    1 Thread(s)

    По умолчанию

    Цитата Сообщение от garlands Посмотреть сообщение
    кстати. хорошие новости. если изначально планируется устанавливать симм, то можно не паять D55, при этом этот мультиплексор оказывается в CPLD, и получается всего 5 точек подключения проводом:
    5D55
    4D55
    3D55
    4D22 (единственный длинный провод через всю плату)
    4D61
    я так понимаю саму плату оставил под РУшки? как я тебе её присылал? буферы тоже в cpld?

    и наверное 14D61???
    Последний раз редактировалось solegstar; 24.12.2010 в 22:47.
    Profi must live!

    Моё железо...

    1. Profi 5.06/1Mb(DRAM)+Profi5.06(UP)/HDD/3`5FDD/CF512Mb/SD-CARD
    3. Profi 6.2 Rev. B/1Mb/3`5FDD/HDD3.2Gb
    4. Profi 5.05(down)/1Mb+Profi 5.03(UP)/Pentagon_Fix
    Все укомплектованы:
    Profi_ZX-BUS/ZXMC2/NemoIDE/SounDrive
    [свернуть]

    Ссылка на Telegram-канал поддержки пользователей Profi.

  9. #218

    Регистрация
    01.09.2006
    Адрес
    Харьков
    Сообщений
    503
    Спасибо Благодарностей отдано 
    0
    Спасибо Благодарностей получено 
    0
    Поблагодарили
    0 сообщений
    Mentioned
    0 Post(s)
    Tagged
    0 Thread(s)

    По умолчанию

    да, примерно в общем виде. правда по интогу мало что осталось от первоначального вида...
    не, они отдельно. в общем, 3 корпуса - 3032 и две ИР22.
    свободные линии разведу на гребенку для возможности правкой конфига заюзать симм на полную емкость.

    хотя можно рассмотреть и вариант буферов в альтере... но так сложнее будет развести плату и под 30пин, и под 72пин симы. да и возможность дальнейшего развития памяти накроется.

    ---------- Post added at 22:13 ---------- Previous post was at 22:11 ----------

    хотя кончно можно на все забить и пользовать только 1метр из всего сима...

    ---------- Post added at 22:16 ---------- Previous post was at 22:13 ----------

    ну да, конечно 14/61

  10. #219

    Регистрация
    16.12.2009
    Адрес
    Харьков
    Сообщений
    4,735
    Спасибо Благодарностей отдано 
    365
    Спасибо Благодарностей получено 
    378
    Поблагодарили
    241 сообщений
    Mentioned
    11 Post(s)
    Tagged
    1 Thread(s)

    По умолчанию

    Цитата Сообщение от garlands Посмотреть сообщение
    да, примерно в общем виде. правда по интогу мало что осталось от первоначального вида...
    не, они отдельно. в общем, 3 корпуса - 3032 и две ИР22.
    свободные линии разведу на гребенку для возможности правкой конфига заюзать симм на полную емкость.

    хотя можно рассмотреть и вариант буферов в альтере... но так сложнее будет развести плату и под 30пин, и под 72пин симы. да и возможность дальнейшего развития памяти накроется.
    да, лучше пусть будут симмы подключены к cpld, буферы если влазят, так пусть и стоят

    ЗЫ: я ж тебе писал насчет платы это был ОЧЕНЬ сырой вариант. как думаешь делать совместимость с РУшками? если DD55 засунешь в cpld? или на основной плате она останется со стандартной разводкой под РУшки?
    Profi must live!

    Моё железо...

    1. Profi 5.06/1Mb(DRAM)+Profi5.06(UP)/HDD/3`5FDD/CF512Mb/SD-CARD
    3. Profi 6.2 Rev. B/1Mb/3`5FDD/HDD3.2Gb
    4. Profi 5.05(down)/1Mb+Profi 5.03(UP)/Pentagon_Fix
    Все укомплектованы:
    Profi_ZX-BUS/ZXMC2/NemoIDE/SounDrive
    [свернуть]

    Ссылка на Telegram-канал поддержки пользователей Profi.

  11. #220

    Регистрация
    01.09.2006
    Адрес
    Харьков
    Сообщений
    503
    Спасибо Благодарностей отдано 
    0
    Спасибо Благодарностей получено 
    0
    Поблагодарили
    0 сообщений
    Mentioned
    0 Post(s)
    Tagged
    0 Thread(s)

    По умолчанию

    а вариант с рушками - они или есть, или их нет. если симы, то D55 не ставим. если рушки - то собираем как обычно, эта плата остается лежать в сторонке...
    а для варианта симм и рушки для цвета - там проводов будет несколько больше, примерно как в первоначальном варианте, и без установки (предположительно) D89, это если допустить, что СМ0..7 от Color.
    если буфера в cpld засунуть, то остается еще три линии. по идее, их должно хватить...

Страница 22 из 51 ПерваяПервая ... 181920212223242526 ... ПоследняяПоследняя

Информация о теме

Пользователи, просматривающие эту тему

Эту тему просматривают: 1 (пользователей: 0 , гостей: 1)

Похожие темы

  1. Печатные платы прототипа Profi 6.2
    от Mdesk в разделе Барахолка (архив)
    Ответов: 16
    Последнее: 13.05.2010, 14:41
  2. Profi
    от AlexBel в разделе Profi
    Ответов: 16
    Последнее: 11.05.2010, 16:37
  3. Платы COVOX для Profi
    от DATAsoft в разделе Барахолка (архив)
    Ответов: 8
    Последнее: 03.11.2009, 23:13
  4. Profi
    от spleen в разделе Profi
    Ответов: 11
    Последнее: 14.11.2006, 16:31
  5. Продам платы Sinclair Profi v3.2
    от Vital72 в разделе Барахолка (архив)
    Ответов: 0
    Последнее: 01.06.2005, 04:43

Ваши права

  • Вы не можете создавать новые темы
  • Вы не можете отвечать в темах
  • Вы не можете прикреплять вложения
  • Вы не можете редактировать свои сообщения
  •