User Tag List

Страница 14 из 35 ПерваяПервая ... 101112131415161718 ... ПоследняяПоследняя
Показано с 131 по 140 из 348

Тема: Новодел Compact 256 turbo

  1. #131

    Регистрация
    27.08.2019
    Адрес
    г. Ростов-на-Дону
    Сообщений
    1,034
    Спасибо Благодарностей отдано 
    468
    Спасибо Благодарностей получено 
    194
    Поблагодарили
    125 сообщений
    Mentioned
    1 Post(s)
    Tagged
    0 Thread(s)

    По умолчанию

    Цитата Сообщение от solegstar Посмотреть сообщение
    Как включается турборежим? Кнопка замыкается на землю или +5в?
    На землю.

  2. #132

    Регистрация
    16.12.2009
    Адрес
    Харьков
    Сообщений
    4,735
    Спасибо Благодарностей отдано 
    365
    Спасибо Благодарностей получено 
    379
    Поблагодарили
    242 сообщений
    Mentioned
    11 Post(s)
    Tagged
    1 Thread(s)

    По умолчанию

    Цитата Сообщение от electroscat Посмотреть сообщение
    На землю.
    Тогда можно попробовать вариант - оторвать 10 вывод DD26.2 от Vcc и подключить его к 3 выводу Вгшки.

    - - - Добавлено - - -

    Если будет работать всё ещё не стабильно, тогда вместо 3 вывода вгшки нужно будет подключить 28 вывод вгшки проинвертированый через dd54.1 к тому же 10 выводу dd26.2
    Profi must live!

    Моё железо...

    1. Profi 5.06/1Mb(DRAM)+Profi5.06(UP)/HDD/3`5FDD/CF512Mb/SD-CARD
    3. Profi 6.2 Rev. B/1Mb/3`5FDD/HDD3.2Gb
    4. Profi 5.05(down)/1Mb+Profi 5.03(UP)/Pentagon_Fix
    Все укомплектованы:
    Profi_ZX-BUS/ZXMC2/NemoIDE/SounDrive
    [свернуть]

    Ссылка на Telegram-канал поддержки пользователей Profi.

    Этот пользователь поблагодарил solegstar за это полезное сообщение:

    electroscat(23.08.2020)

  3. #133

    Регистрация
    27.08.2019
    Адрес
    г. Ростов-на-Дону
    Сообщений
    1,034
    Спасибо Благодарностей отдано 
    468
    Спасибо Благодарностей получено 
    194
    Поблагодарили
    125 сообщений
    Mentioned
    1 Post(s)
    Tagged
    0 Thread(s)

    По умолчанию

    Обнаружил интересню вешь, все же турбо выключается на время работы дисковода, потому как подгрузка программ в режиме турбо осуществляется нормально. Только после нажатия резет с включенным турбо есть эффект "R tape loading error, 0.1"... В целом это не критично, перед нажатием резет выключать турбо, да и ковырять плату и паять мгтф не хочется, пока не одной перемычки нету. Очень благодарен за помошь !!!

  4. #134

    Регистрация
    05.06.2020
    Адрес
    г. Балашиха
    Сообщений
    338
    Спасибо Благодарностей отдано 
    164
    Спасибо Благодарностей получено 
    187
    Поблагодарили
    84 сообщений
    Mentioned
    0 Post(s)
    Tagged
    0 Thread(s)

    По умолчанию

    D32 - должен быть ИР22, это мой косяк на схеме. Внес изменения в схему.
    Порт принтера странный здесь, АП6 висит постоянно на шине данных с постоянным активным сигналом -OE, т.е. либо постоянно транслирует шину данных в порт принтера, либо читает из него. Принтер использует сигнал строба (CSTRB) для чтения данных, поэтому будет как-то работать, а Covox будет издавать шум, не более. Я у себя вообще решил АП6 не впаивать, чтоб и не кушала питание зря. Понадобится, лучше сделаю по аналогии со Scorpion-ом на регистре.

    Этот пользователь поблагодарил Romych за это полезное сообщение:

    electroscat(25.08.2020)

  5. #135

    Регистрация
    02.12.2009
    Адрес
    Сочи
    Сообщений
    40
    Спасибо Благодарностей отдано 
    0
    Спасибо Благодарностей получено 
    2
    Поблагодарили
    2 сообщений
    Mentioned
    0 Post(s)
    Tagged
    0 Thread(s)

    По умолчанию

    Здравствуйте. Помогите разобраться с проблемой.
    Собрал плату версии 1.1 Плата успешно запустилась, загрузил несколько игр, но все счастье закончилось примерно через пару часов работы.
    Загрузил демку c AY через магнитофон (дисковод опробовать так и не успел), примерно минут через 5-7 работы, компьютер завис. Заново стартовать отказался. Пробовал менять и процессор и ОЗУ. При запуске теста Хахонова на бордюре полосы, а на экране иегорлифы, смотрите видео:
    https://yadi.sk/i/fxB3l3MpJBo-Qg
    Не пойму что могло случиться и где искать проблему. Спасибо всем за любые мысли по поводу решения проблемы.

  6. #136

    Регистрация
    27.08.2019
    Адрес
    г. Ростов-на-Дону
    Сообщений
    1,034
    Спасибо Благодарностей отдано 
    468
    Спасибо Благодарностей получено 
    194
    Поблагодарили
    125 сообщений
    Mentioned
    1 Post(s)
    Tagged
    0 Thread(s)

    По умолчанию

    Странная штука происходит, что конкретно не понятно, но есть идея, вроде частоты со счетчиков идут в норме, растр есть, и даже иероглифы соответствуют тексту теста, а буквы искажены. ТАкая проблема не к микросхемам памяти относится совсем, и не к буферу (ИР22), эти буквы непосредственно из пзу в память грузятся, и как они искажаются, мне лично не очень понятно. Могу предположить, что одна из микросхем дешифратора адреса ОЗУ сбоит, или что то влияющее на адресацию, тут я не большой специалист по Спеку, к сожалению. Тем не менее, ситуация интересная ! Удачных поисков, пишите пожалуйста по ходу ремонта.

  7. #136
    С любовью к вам, Yandex.Direct
    Размещение рекламы на форуме способствует его дальнейшему развитию

  8. #137

    Регистрация
    05.06.2020
    Адрес
    г. Балашиха
    Сообщений
    338
    Спасибо Благодарностей отдано 
    164
    Спасибо Благодарностей получено 
    187
    Поблагодарили
    84 сообщений
    Mentioned
    0 Post(s)
    Tagged
    0 Thread(s)

    По умолчанию

    Я бы смотрел в первую очередь на залипоны между выводами КП-шек, которые отвечают за коммутацию адресных линий MA* памяти.

  9. #138

    Регистрация
    02.12.2009
    Адрес
    Сочи
    Сообщений
    40
    Спасибо Благодарностей отдано 
    0
    Спасибо Благодарностей получено 
    2
    Поблагодарили
    2 сообщений
    Mentioned
    0 Post(s)
    Tagged
    0 Thread(s)

    По умолчанию

    Спасибо за помощь. Дело действительно было в КП12 (D17), замена решила проблему.

  10. #139

    Регистрация
    09.09.2008
    Адрес
    Berlin, Germany
    Сообщений
    252
    Спасибо Благодарностей отдано 
    43
    Спасибо Благодарностей получено 
    47
    Поблагодарили
    31 сообщений
    Mentioned
    0 Post(s)
    Tagged
    0 Thread(s)

    По умолчанию

    Цитата Сообщение от Romych Посмотреть сообщение
    Printer port at 555АП6, unusable for Covox. It always translate data from D0-D7 to output pins. Printer catch data at Strobe signal, Covox does not... Covox on AY port (P0-P7) on "System bus connector" will work.
    Just got around to trying that ... doesn't work
    Neither with #DD nor with #FB (used this demo for testing: https://zxaaa.net/view_demo.php?id=3019)


    EDIT: If I understood things right, LPT is at #E7 on the Compact 256 Turbo
    This small daughterboard should adapt D0-D7 to either #DD or #FB (can be configured by jumper) ... keep in mind pins 1 and 19 from AP6 need to be isolated from the mainboard and the 3 470 ohm resistors should be removed. LPT control lines (Error, ACK, Busy) will no longer be supported and Strobe will probably be some nonsense that doesn't match up with the rest.

    Нажмите на изображение для увеличения. 

Название:	c256_covox_lpt.jpg 
Просмотров:	234 
Размер:	72.6 Кб 
ID:	74186
    I'll try to validate the circuit in the next few days and then upload the gerbers if all works out.


    EDIT2: Above won't work ... seems like it needs a 374/IR23. Basically going with this approach will work for Port #FB (with interference due to the higher adress bits not being excluded - i guess)
    https://www.zxaaa.net/screen4/lptgirl.png

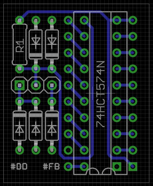
    EDIT3: Alternative approach (being tested soon) - replacing the LS245 with a HCT574 and DRL
    Нажмите на изображение для увеличения. 

Название:	c256_lpt_2.jpg 
Просмотров:	207 
Размер:	67.2 Кб 
ID:	74209

    EDIT4: confirmed working, alternatively one can use a 74LS32/555ЛЛ1 instead of the diode-resistor-gate which will reduce noise.
    Последний раз редактировалось Shockwav3; 19.12.2020 в 18:02. Причина: additional info / formating

    Pentagon 48 + MIKAY128 + VG93 Turbo + Stereo Covox + KJoy
    Москва 128 + AY
    Pentagon 1024SL 2.2 + ZXM-GS + Z-Controller + TSFM + Tape-In
    ZX Evolution Rev. C + ZX-MultiSound
    Compact 256 Turbo 1.1 (ZS Scorpion 256 INT, Port #FF, Port #FB) + Covox + ProfROM + NemoBus + NemoIDE + ZXM-GS
    ZS Scorpion 256 Turbo+ + GMX + SMUC + GS Classic 2MB
    Sprinter 2016S

    К сожалению, я не говорю по-русски / Sorry, I don't speak Russian
    https://github.com/zxshock

  11. #140

    Регистрация
    09.09.2008
    Адрес
    Berlin, Germany
    Сообщений
    252
    Спасибо Благодарностей отдано 
    43
    Спасибо Благодарностей получено 
    47
    Поблагодарили
    31 сообщений
    Mentioned
    0 Post(s)
    Tagged
    0 Thread(s)

    По умолчанию

    Somehow the output on the Compact sounds extremely distorted (with above fix). Any ideas?
    Demo used: https://zxaaa.net/view_demo.php?id=5836

    Covox on Scorpion 256 Turbo+ (how it should sound)
    covox_scorpion256_turboplus.rar

    Covox on Compact 256 Turbo
    covox_compact256.rar

    EDIT: Problem found ... seems like D0 and D4 are absent from the inputs on AP6/245 ... if you reattach them sound on the covox is as expected.
    Нажмите на изображение для увеличения. 

Название:	compact_256_AP6_missing.jpg 
Просмотров:	309 
Размер:	66.6 Кб 
ID:	74279
    Последний раз редактировалось Shockwav3; 20.12.2020 в 18:20.

    Pentagon 48 + MIKAY128 + VG93 Turbo + Stereo Covox + KJoy
    Москва 128 + AY
    Pentagon 1024SL 2.2 + ZXM-GS + Z-Controller + TSFM + Tape-In
    ZX Evolution Rev. C + ZX-MultiSound
    Compact 256 Turbo 1.1 (ZS Scorpion 256 INT, Port #FF, Port #FB) + Covox + ProfROM + NemoBus + NemoIDE + ZXM-GS
    ZS Scorpion 256 Turbo+ + GMX + SMUC + GS Classic 2MB
    Sprinter 2016S

    К сожалению, я не говорю по-русски / Sorry, I don't speak Russian
    https://github.com/zxshock

Страница 14 из 35 ПерваяПервая ... 101112131415161718 ... ПоследняяПоследняя

Информация о теме

Пользователи, просматривающие эту тему

Эту тему просматривают: 1 (пользователей: 0 , гостей: 1)

Похожие темы

  1. Compact 256 Turbo и SIMM нужна помощь
    от RST 0 в разделе Память
    Ответов: 9
    Последнее: 16.12.2010, 11:16
  2. Compact Turbo помогите восстановить машину.
    от RST 0 в разделе Несортированное железо
    Ответов: 22
    Последнее: 22.04.2010, 15:21
  3. Прошивки Scorpion 256 Turbo plus
    от Mikka_A в разделе Scorpion
    Ответов: 14
    Последнее: 01.10.2009, 16:07
  4. 128 vs 256 turbo
    от FoX FluFFy^s в разделе Несортированное железо
    Ответов: 45
    Последнее: 16.02.2006, 13:06

Ваши права

  • Вы не можете создавать новые темы
  • Вы не можете отвечать в темах
  • Вы не можете прикреплять вложения
  • Вы не можете редактировать свои сообщения
  •