Важная информация

User Tag List

Страница 13 из 49 ПерваяПервая ... 91011121314151617 ... ПоследняяПоследняя
Показано с 121 по 130 из 490

Тема: PAL/GAL и все что с ними связано.

  1. #121

    Регистрация
    15.07.2009
    Адрес
    Череповец
    Сообщений
    1,801
    Спасибо Благодарностей отдано 
    178
    Спасибо Благодарностей получено 
    64
    Поблагодарили
    49 сообщений
    Mentioned
    0 Post(s)
    Tagged
    0 Thread(s)

    По умолчанию

    Что-то я запутался.
    Так какая получается в итоге рабочая схема на логике и на GAL для скорпиона?
    Если на логике, то в нём есть свободные элементы ТМ2, ЛА3, ЛИ1, ЛН2, ЛП9. Можно их использовать.

  2. #121
    С любовью к вам, Yandex.Direct
    Размещение рекламы на форуме способствует его дальнейшему развитию

  3. #122

    Регистрация
    16.12.2009
    Адрес
    Харьков
    Сообщений
    4,735
    Спасибо Благодарностей отдано 
    365
    Спасибо Благодарностей получено 
    378
    Поблагодарили
    241 сообщений
    Mentioned
    11 Post(s)
    Tagged
    1 Thread(s)

    По умолчанию

    Та, что ты нарисовал для галки правильная.
    Profi must live!

    Моё железо...

    1. Profi 5.06/1Mb(DRAM)+Profi5.06(UP)/HDD/3`5FDD/CF512Mb/SD-CARD
    3. Profi 6.2 Rev. B/1Mb/3`5FDD/HDD3.2Gb
    4. Profi 5.05(down)/1Mb+Profi 5.03(UP)/Pentagon_Fix
    Все укомплектованы:
    Profi_ZX-BUS/ZXMC2/NemoIDE/SounDrive
    [свернуть]

    Ссылка на Telegram-канал поддержки пользователей Profi.

  4. #123

    Регистрация
    30.08.2010
    Адрес
    Санкт-Петербург
    Сообщений
    1,263
    Спасибо Благодарностей отдано 
    53
    Спасибо Благодарностей получено 
    200
    Поблагодарили
    163 сообщений
    Mentioned
    2 Post(s)
    Tagged
    0 Thread(s)

    По умолчанию

    Цитата Сообщение от solegstar Посмотреть сообщение
    схема будет работать, если...
    Ууупс! Спасибо! Не знал. Удалил сообщение с неправильной схемой, чтобы никого не вводить в заблуждение... Вот - схема блокировки длинных портов переключения страниц в скорпионе для прошивки в GAL 16v8d:

    Симуляция:

    В микросхеме осталось много неиспользованного места - можно добавить блокировку длинных портов музпроцессора, TRDOS и ещё чего-нибудь...
    Во второй схеме нельзя использовать ТМ8, т.к. она запоминает состояние шины по заднему фронту.
    согласно справочникам, из советских D-триггеров запоминают передний фронт: ТМ2, ТМ8, ТМ9.
    Последний раз редактировалось krotan; 07.02.2014 в 05:12.

    Этот пользователь поблагодарил krotan за это полезное сообщение:

    USERHOME(07.11.2020)

  5. #124

    Регистрация
    16.12.2009
    Адрес
    Харьков
    Сообщений
    4,735
    Спасибо Благодарностей отдано 
    365
    Спасибо Благодарностей получено 
    378
    Поблагодарили
    241 сообщений
    Mentioned
    11 Post(s)
    Tagged
    1 Thread(s)

    По умолчанию

    Цитата Сообщение от krotan Посмотреть сообщение
    согласно справочникам, из советских D-триггеров запоминают передний фронт: ТМ2, ТМ8, ТМ9.
    да, так и есть! тож ошибся.
    Profi must live!

    Моё железо...

    1. Profi 5.06/1Mb(DRAM)+Profi5.06(UP)/HDD/3`5FDD/CF512Mb/SD-CARD
    3. Profi 6.2 Rev. B/1Mb/3`5FDD/HDD3.2Gb
    4. Profi 5.05(down)/1Mb+Profi 5.03(UP)/Pentagon_Fix
    Все укомплектованы:
    Profi_ZX-BUS/ZXMC2/NemoIDE/SounDrive
    [свернуть]

    Ссылка на Telegram-канал поддержки пользователей Profi.

  6. #125

    Регистрация
    30.08.2010
    Адрес
    Санкт-Петербург
    Сообщений
    1,263
    Спасибо Благодарностей отдано 
    53
    Спасибо Благодарностей получено 
    200
    Поблагодарили
    163 сообщений
    Mentioned
    2 Post(s)
    Tagged
    0 Thread(s)

    По умолчанию

    Цитата Сообщение от Gutten Посмотреть сообщение
    Если на логике, то в нём есть свободные элементы ТМ2, ЛА3, ЛИ1, ЛН2, ЛП9. Можно их использовать.
    Я думаю, этого хватит, но чтобы накидать схему, огласите, пожалуйста, какие элементы в каких микросхемах свободны...

  7. #126

    Регистрация
    15.07.2009
    Адрес
    Череповец
    Сообщений
    1,801
    Спасибо Благодарностей отдано 
    178
    Спасибо Благодарностей получено 
    64
    Поблагодарили
    49 сообщений
    Mentioned
    0 Post(s)
    Tagged
    0 Thread(s)

    По умолчанию

    3 элемента в ЛП9, по 1 элементу в ТМ2, ЛА3, ЛИ1, ЛН2.
    Просто я раздумываю, что для меня проще со стороны пайки. Паяю очень плохо, потому впаять худо-бедно одну GAL для меня предпочтительнее и проще нескольких микросхем логики. Но если можно воспользоваться уже впаяными микросхемами, просто припаять проводки к ножкам - это для меня ещё проще. Но при этом чтоб функциональность сохранилась.

  8. #127

    Регистрация
    30.08.2010
    Адрес
    Санкт-Петербург
    Сообщений
    1,263
    Спасибо Благодарностей отдано 
    53
    Спасибо Благодарностей получено 
    200
    Поблагодарили
    163 сообщений
    Mentioned
    2 Post(s)
    Tagged
    0 Thread(s)

    По умолчанию

    Цитата Сообщение от Gutten Посмотреть сообщение
    3 элемента в ЛП9, по 1 элементу в ТМ2, ЛА3, ЛИ1, ЛН2.
    ЛП9 в данном случае бесполезны, а к оставшимся не хватает ещё одного логического элемента, чтобы реализовать схему, хотя бы какого-нибудь ЛН...
    (или ещё как вариант - можно доустановить только одну микросхему ЛА3, а из имеемых "излишков" использовать только ТМ2...)
    Последний раз редактировалось krotan; 09.02.2014 в 01:02.

  9. #128

    Регистрация
    16.12.2009
    Адрес
    Харьков
    Сообщений
    4,735
    Спасибо Благодарностей отдано 
    365
    Спасибо Благодарностей получено 
    378
    Поблагодарили
    241 сообщений
    Mentioned
    11 Post(s)
    Tagged
    1 Thread(s)

    По умолчанию

    Цитата Сообщение от Gutten Посмотреть сообщение
    3 элемента в ЛП9, по 1 элементу в ТМ2, ЛА3, ЛИ1, ЛН2.
    Просто я раздумываю, что для меня проще со стороны пайки. Паяю очень плохо, потому впаять худо-бедно одну GAL для меня предпочтительнее и проще нескольких микросхем логики. Но если можно воспользоваться уже впаяными микросхемами, просто припаять проводки к ножкам - это для меня ещё проще. Но при этом чтоб функциональность сохранилась.
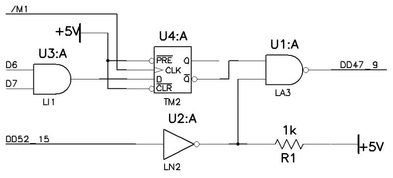
    можно сделать и применяться практически все элементы, кроме лп9. как-то так:
    Нажмите на изображение для увеличения. 

Название:	1ffd_block.jpg 
Просмотров:	825 
Размер:	23.2 Кб 
ID:	45637
    ну или на новой рассыпухе
    UPDATED!
    Нажмите на изображение для увеличения. 

Название:	1ffd_block_2.jpg 
Просмотров:	590 
Размер:	22.6 Кб 
ID:	45698
    Последний раз редактировалось solegstar; 10.02.2014 в 21:39.
    Profi must live!

    Моё железо...

    1. Profi 5.06/1Mb(DRAM)+Profi5.06(UP)/HDD/3`5FDD/CF512Mb/SD-CARD
    3. Profi 6.2 Rev. B/1Mb/3`5FDD/HDD3.2Gb
    4. Profi 5.05(down)/1Mb+Profi 5.03(UP)/Pentagon_Fix
    Все укомплектованы:
    Profi_ZX-BUS/ZXMC2/NemoIDE/SounDrive
    [свернуть]

    Ссылка на Telegram-канал поддержки пользователей Profi.

  10. #129

    Регистрация
    30.08.2010
    Адрес
    Санкт-Петербург
    Сообщений
    1,263
    Спасибо Благодарностей отдано 
    53
    Спасибо Благодарностей получено 
    200
    Поблагодарили
    163 сообщений
    Mentioned
    2 Post(s)
    Tagged
    0 Thread(s)

    По умолчанию

    Цитата Сообщение от solegstar Посмотреть сообщение
    можно сделать и применяться практически все элементы, кроме лп9. как-то так:
    Нажмите на изображение для увеличения. 

Название:	1ffd_block.jpg 
Просмотров:	825 
Размер:	23.2 Кб 
ID:	45637
    Спасибо, всё правильно! Я забыл, что в ТМ2 есть инверсный выход "Лишних" элементов достаточно, будет работать!
    ну или на новой рассыпухе
    Вложение 45638
    Ну, эта схема уже лишняя, поскольку уже есть первая, но тоже работать будет...
    P.S. Я, в общем-то её и имел в виду:

    Симуляция:
    Последний раз редактировалось krotan; 10.02.2014 в 14:29.

  11. #130

    Регистрация
    16.12.2009
    Адрес
    Харьков
    Сообщений
    4,735
    Спасибо Благодарностей отдано 
    365
    Спасибо Благодарностей получено 
    378
    Поблагодарили
    241 сообщений
    Mentioned
    11 Post(s)
    Tagged
    1 Thread(s)

    По умолчанию

    Цитата Сообщение от krotan Посмотреть сообщение
    Ну, эта схема уже лишняя, поскольку уже есть первая, но тоже работать будет...
    она не лишняя и не обязательно для конкретной платы. просто нарисовал с меньшим кол-вом корпусов логики. ЛА3+ТМ2. всё.
    Profi must live!

    Моё железо...

    1. Profi 5.06/1Mb(DRAM)+Profi5.06(UP)/HDD/3`5FDD/CF512Mb/SD-CARD
    3. Profi 6.2 Rev. B/1Mb/3`5FDD/HDD3.2Gb
    4. Profi 5.05(down)/1Mb+Profi 5.03(UP)/Pentagon_Fix
    Все укомплектованы:
    Profi_ZX-BUS/ZXMC2/NemoIDE/SounDrive
    [свернуть]

    Ссылка на Telegram-канал поддержки пользователей Profi.

Страница 13 из 49 ПерваяПервая ... 91011121314151617 ... ПоследняяПоследняя

Информация о теме

Пользователи, просматривающие эту тему

Эту тему просматривают: 2 (пользователей: 0 , гостей: 2)

Похожие темы

  1. ДВК (и всё, что с ними связано)
    от Grand в разделе ДВК, УКНЦ
    Ответов: 4575
    Последнее: 17.11.2025, 11:38
  2. Ответов: 50
    Последнее: 04.05.2019, 09:13
  3. Видеорежимы и работа с ними
    от icebear в разделе Программирование
    Ответов: 23
    Последнее: 26.07.2005, 12:55
  4. Видеорежимы и работа с ними
    от icebear в разделе Несортированное железо
    Ответов: 3
    Последнее: 21.07.2005, 11:49
  5. Ответов: 0
    Последнее: 25.06.2005, 23:14

Ваши права

  • Вы не можете создавать новые темы
  • Вы не можете отвечать в темах
  • Вы не можете прикреплять вложения
  • Вы не можете редактировать свои сообщения
  •