Как я написал выше, время отклика этого контроллера на запрос = 450 нсек.Сообщение от batr
В обычном режиме длительность запроса = 720 нсек, в TURBO-режиме при частоте 7 МГц,
соответственно будет в два раза меньше = 360 нсек.
Для того, что бы вся периферия работала нормально, желательно, что бы при переходе
в TURBO-режим длительность IORQ сохранилась такой же, как в нормальном режиме.
В схеме КАЯ это сделано, что в принципе должно позволить этому контроллеру нормально работать в TURBO-режиме.
У lisica как я понял турбированный Робик, в котором похоже нет схемы удлинения IORQ, поэтому контроллер и не работает.
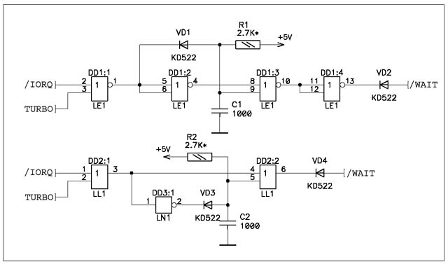
PS. Я бы рекомендовал во всех турбированных машинах встроить схему притормаживания Z80 в циклах IORQ.
На быстродействии это практически не скажется, а вот проблем с подключением дополнительных устройств будет меньше.
На рисунке два варианта такой схемы:
PS. Имейте ввиду, сигнал TURBO должен быть инверсный (0 -> Turbo включено).


Ответить с цитированием
Размещение рекламы на форуме способствует его дальнейшему развитию 

Profi must live!
